简章详情


新疆师范大学是新疆维吾尔自治区重点建设的师范院校,1978年12月经教育部批准设立,其前身是乌鲁木齐第一师范学校和新疆教师培训部。学校于1993年获得硕士单位授权,2013年获得博士单位授权,2023年获批化学、民族学2个一级学科博士后流动站。现有7个一级学科博士学位授权点和2个专业博士学位授权点,18个一级学科硕士学位授权点,18个专业硕士学位授权点,71个本科专业,学科专业覆盖11个学科门类。学校现有教职工1833人,其中专任教师1102人,含正高级185人,副高级319人,高级职称比例达到45.7%。学校现有享受国务院政府特殊津贴专家6人、国家级重大人才项目3人,自治区文化名家暨“四个一批”人才工程(理论界)8人,宣传思想文化青年英才2人,新疆社会科学普及人才6人,自治区天池特聘教授20人、小组团援疆团队4个、柔性援疆专家人才2人、天山领军人才2人、天山英才23人、天池百人4人、天池博士73人,省部级教学团队1个,哲学社会科学创新团队1个,科研创新平台人才团队2个,自治区级教学名师15人、自治区级教学能手14人。学校注重内涵建设和质量提升,现有国家立项重点建设学科1个,自治区优势学科振兴工程建设学科1个,自治区特色学科创新工程建设学科3个;现有一流专业23个,其中国家级一流专业15个,自治区级一流专业8个;现有国家级一流课程4门,自治区级一流课程46门;近年来,共获自治区科学技术进步一等奖1项、自治区级教学成果奖29项。学校紧紧围绕国家及自治区重大战略需求,促进基础研究创新发展及其与应用研究紧密融合,不断提升科学研究水平和社会服务能力。学校现有国家级国际联合研究中心、国家民委新疆师范大学中华民族共同体研究基地、国家语言文字推广基地、国家大学生文化素质教育基地、全国高校辅导员发展研究中心、自治区重点实验室、自治区协同创新中心、自治区高校人文社会科学重点研究基地、文化润疆研究院、中亚研究院等30余个国家级、省部级研究平台。
新疆师范大学美术学院位于新疆乌鲁木齐市中心的昆仑校区,肇始于1906年的新疆高等师范学堂图画手工科,有着119年的发展历史。2000年成立学院至今,经过几代人的奋力拼搏,学院的各项事业都得到了全面发展,已经成为新疆高等美术教育领域,集教学、研究、创作为一体的重要基地,为现代美术教育事业的繁荣发展做出了自己应有的贡献。
学院目前拥有78名专任教师,其中教授15人,副教授26人;拥有博士25人(含在读博士),博士生导师3人;学院教师先后承担国家级科研项目20余项、自治区重大题材美术创作工程委托项目5项;有20余件美术作品在全国美展上获奖或入选,是新疆唯一在全国获得国家级最高美术奖项的单位;先后有5名教师获国家级课程思政教学名师、1名教师享受国务院政府特殊津贴专家称号、1名教师获“天山英才”领军人才、2名教师获自治区教学名师、2名教师获自治区教学能手、2名教师获自治区“四个一批”人才称号、6名教师获自治区“天山英才”人才称号、7名教师获自治区人民政府颁发的“天山文艺奖”。学院充分发挥校外资源和优势,与龟兹艺术研究院、新疆美术馆、自治区书法艺术发展中心等18家单位签订艺术实践教育基地协议,聘请校外行业导师 27人,形成了一支年龄结构、学历层次、学科专业、学缘结构合理的师资队伍。
学院围绕“突显师范特色,培养区域美术师资,服务地方产业需求”的办学目标,通过实施美术教育专业的蓓蕾计划、美术与书法专业的精英计划、设计专业的未来设计师养成计划,持续打造特色学科和优势专业建设。已成为新疆首个唯一具有美术与书法专业博士学位授权点的培养单位。此外,还有一级学科艺术学、设计学两个硕士授权点,美术与书法、设计两个专业学位授权点。同时还拥有2个博士二级学科(文艺学、中华民族学)的理论关照与引领。
学院拥有美术学、绘画(内设中国画方向、油画方向)、视觉传达设计、环境设计、数字媒体艺术、书法学和航空服务艺术与管理等七个本科专业。现有本科在校生1227人,研究生283人,是全疆开展艺术类本科生和研究生教育的先行者。
在优势专业建设上,学院现有一个国家级特色专业、一个国家级一流专业、二个自治区重点专业、一个国家级一流课程、一个国家级课程思政示范课程、四个自治区一流课程。学院还拥有一个国家级课程思政示范教学团队和一个自治区级黄大年式教师团队培育团队。是全国高校设计赋能乡村振兴先进单位、全国非遗传承人培训优秀单位、自治区志愿者服务优秀单位。
学院拥有一个自治区“十四五”特色学科、一个中央与地方省部共建的美术综合材料实验室、一个自治区级美术实验教学示范中心、一个自治区创新创业教育实践基地、八个自治区产学研联合培养研究生示范基地、三十六个实习实践基地以及美术创作研究中心和美术教育研究中心两个科研中心。为本科生和研究生提供了优质的专业实践和研究平台。
学院设有团委、学生会、青年志愿者协会三大组织和美术协会、三笔字协会(昆仑校区)、瞳画动漫社、昆仑书社、街拍社、吉他社、新兴曲艺社等六个社团,极大地丰富了在校生的课余生活。近年来,学院学生在中国国际大学生创新大赛、“挑战杯”全国大学生课外学术科技作品竞赛、全国师范生微课大赛、全国美术教育专业学生基本功大赛、全国大学生艺术展演、全国大学生广告艺术设计大赛、未来设计师·全国高校数字艺术设计大赛(NCDA)、蓝桥杯、米兰设计周、中国好创意大赛、全国大学生计算机设计大赛、自治区师范生教学技能大赛等各级各类赛事中屡获佳绩。
美术学院将始终围绕新疆师范大学“聚焦立德树人,建设一流师范”的办学定位,立足新疆,面向西北,辐射中亚,依托美育智库,服务基础教育;依托实践基地,服务乡村振兴。砥砺前行,开拓进取,为新疆培养美术学科教育实践人才提供更加有力的智力保障。
招生专业
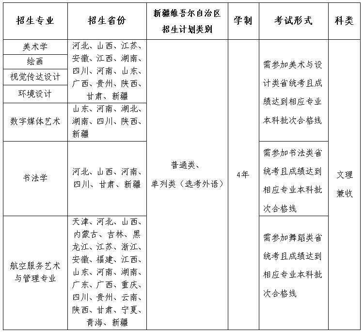
包括美术学(师范类)、绘画(中国画方向、油画方向)、视觉传达设计、环境设计、数字媒体艺术、书法学、航空服务艺术与管理七个专业,本科,学制4年。
招生省份及考试方式
全国共计拟招生410人,面向天津、河北、山西、内蒙古、吉林、黑龙江、江苏、浙江、安徽、福建、江西、山东、河南、湖北、湖南、广东、广西、重庆、四川、贵州、云南、陕西、甘肃、青海、宁夏、新疆26个省(区、市)艺术类招生,须参加省级专业统考且成绩达到相应专业本科批次合格线,我校不组织校考。
报考基本条件及录取原则
(一)基本条件
1、符合教育部发布的2025年普通高等学校招生工作相关规定中的有关报考条件。
2、符合生源所在省(自治区、直辖市)规定的美术类、书法类、舞蹈类专业报考及录取要求。
3、所报专业有相应省(自治区、直辖市)级统考的,考生须先参加所在省(自治区、直辖市)2025 年美术类专业或书法学统考且成绩达到相应专业本科批次合格线,符合本省(自治区、直辖市)规定的美术类专业或书法学报考及录取要求,方可填报我校相应专业志愿,且成绩需达到相应专业本科批次合格线。
(二)录取原则
1、文理兼收,不限单科成绩,志愿优先。后期我校将按照上级部门规定的时间向社会公布《新疆师范大学2025年普通本科招生章程》,具体录取原则以届时公布为准。
2、新生报到后学校组织专业复查测试,对于复测不合格、入学前后两次测试成绩差异显著的考生,要组织专门调查。经查实属替考、违规录取、冒名顶替入学等违规情况的,一律取消该生录取资格,不予学籍电子注册,并通报考生所在地省级招生考试机构倒查追责。
招生专业、计划、考试形式及学制

优惠政策
(一)海内外联合交换生项目
凡录取并就读我校的学生,可通过自身努力,争取到学校每年推选至海内外高校进行为期一年交换学习的名额。目前,学校已有上百名学生受益于此联合项目。
(二)外出考察项目
按照培养方案的要求,美术学、绘画专业的学生,在大二期间由指导教师带队赴南北疆进行考察写生,大三期间赴北京、西安、敦煌等地的高校参观交流;艺术设计学生在大二期间由指导教师带队,赴南北疆进行考察调研,大三期间赴北京、上海、苏州、杭州等地的高校参观交流。
(三)免推保研项目
美术学、设计学一级学科招收硕士研究生,本科阶段成绩优秀且符合条件者可保研。
奖助措施
(一)奖学金设置:学校设有国家奖学金、国家励志奖学金、自治区人民政府高校励志奖学金、校级奖学金、单项奖学金、筑梦奖学金等。
(二)家庭经济困难资助措施:学校设有国家助学金、自治区人民政府高校助学金、新长城自强助学金、宋庆龄未来助学金、临时困难补助及勤工助学岗位等。
联系方式
学校网址:http://www.xjnu.edu.cn/
学校普通本科招生网:http://zhaosheng.xjnu.edu.cn/
学校美术学院网址:http://msxy.xjnu.edu.cn/
学校地址:新疆乌鲁木齐市沙依巴克区新医路102号新疆师范大学(昆仑校区)
邮编:830054
招生咨询电话:
0991-4332596、4112266(学校招办);
0991-4332150(美术学院)
招生监督电话:0991-4113502、4112037
其 他
(一)如遇上级教育主管部门考试政策发生调整,我校将及时通过学校招生网发布通知。
(二)声明:
1.学校不举办任何形式的艺术类专业考试考前辅导班,不允许任何单位或个人以学校名义举办考前辅导班。
2.学校没有委托任何中介机构或个人代理我校进行招生录取工作。
3.对以我校名义举办考前辅导班或进行招生录取工作的中介机构或个人,学校将依法追究其法律责任。
