简章详情
各位考生:
欢迎报考鲁迅美术学院!规范的考场布置及操作流程是网络远程考试安全和公平的重要保障。为了让大家顺利、规范地参加我校网络初试,现将我校2026年本科招生网络初试相关要求公告如下:
(一)考试设备和考试系统
1.考试设备
考生须提前准备好两部智能手机,每部手机须保证至少20G的剩余可用存储空间,以保证在考试过程中不会发生因为手机存储空间不足导致录制中断、录制内容丢失的情况。为确保考生网络考试的顺利进行,建议考生使用最近3年上市的主流品牌手机,网络远程考试禁用机型见附件5《网络远程考试禁用机型》。考试系统仅支持智能手机(折叠手机除外),不支持平板电脑、台式电脑等电子设备。
2.考试系统
两部考试用手机均须下载最新版本“艺术升”APP(3.8.98及以上版本)。
其中一部作为主机(登录“艺术升”APP),用于进入考试、查看考题、提交答卷、录制考生作答过程等网络考试各流程操作;
另一部作为辅机(打开“艺术升”APP,无需登录),用于录制考试环境。

扫一扫 下载“艺术升”APP(3.8.98及以上版本)
3.手机设置
考试前请务必将手机SIM卡移除,确保手机没有通话功能;退出和关闭所有应用程序,包括但不限于通话、语音、视频、新闻、分屏、录屏、外放音乐、闹钟等可能导致视频录制失败的应用程序;建议完全卸载微信、QQ等APP,确保考试过程中无语音电话接入和其他可能导致考试中断的情况。
4.网络环境
考生须在稳定的网络下考试,为避免网络不畅或出现断网等情况影响考试,请务必提前测试所在考试地点的网络以确保正常考试。
(二)考试空间(考场)
考生请选择安静整洁、光线明亮、环境封闭、不逆光的独立空间作为考场;考场内具备稳定的Wi-Fi信号和4G/5G信号,确保考试全程网络正常;考场内不得出现镜面,不得出现任何形式与考试内容相关的信息和物品(含文字、图片、音频、视频、参考书、电子产品等);考场内仅限考生本人在场,不得有他人在场。考场布置、视频拍摄要求等详见附件1《鲁迅美术学院2026年本科招生网络初试操作说明》。
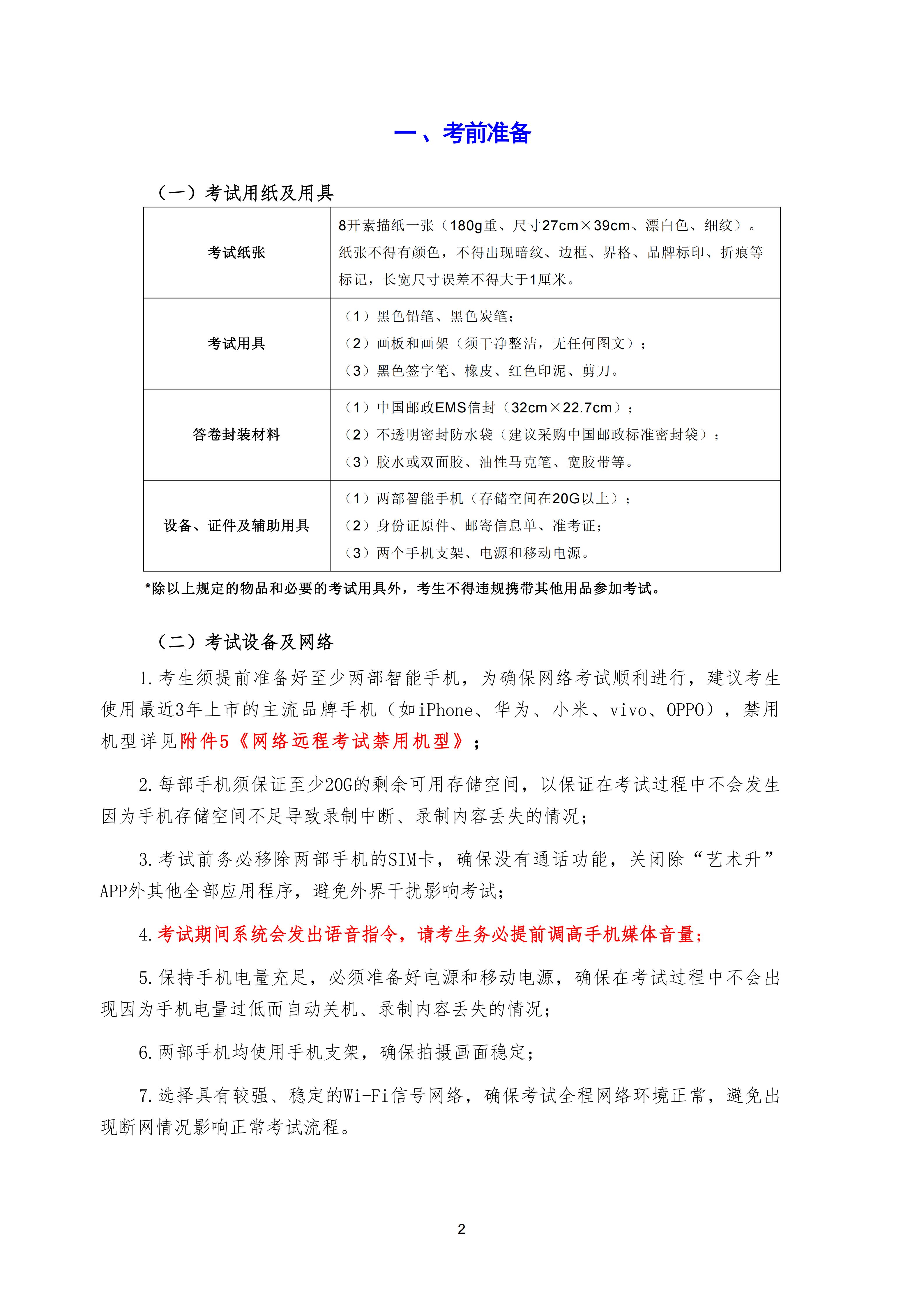
(三)考试用纸及用具
1.考试用纸
考生须自备8开素描纸一张(180g重、尺寸27cm×39cm、漂白色、细纹)。纸张不得有颜色,不得出现暗纹、边框、界格、品牌标印、折痕等标记,长宽尺寸误差不得大于1厘米。
2.考试用具
(1)黑色铅笔、黑色炭笔;
(2)画板和画架(须干净整洁,无任何图文);
(3)黑色签字笔、橡皮、红色印泥、剪刀。
3.答卷封装材料
(1)中国邮政EMS信封(32cm×22.7cm);
(2)不透明密封防水袋(建议采购中国邮政标准密封袋);
(3)胶水或双面胶、油性马克笔、宽胶带等。
4.辅助用具
(1)电源:考生须准备不间断电源和移动电源,保持手机电量充足,确保在考试过程中不出现因手机电量不足导致考试中断的情况。
(2)手机支架:两部考试用手机均使用手机支架固定,确保拍摄画面稳定。
*除以上规定的物品和必要的考试用具外,考生不得违规携带其他用品参加考试。
(四)打印准考证和邮寄信息单
1.学校将于2026年1月2日上午10:00开通初试准考证打印,考生使用电脑登录网页版报名系统,进入“打印中心”打印本人初试准考证和邮寄信息单(准考证和邮寄信息单示例见图1、图2)。考生须凭准考证和本人二代身份证原件参加考试。

2.考试时考生须按照指令进行身份证和准考证的展示后,按要求将准考证下方的条形码剪下粘贴于试卷作画面(竖幅)的右上角(具体要求详见附件1《鲁迅美术学院2026年本科招生网络初试操作说明》)。
3.邮寄信息单用于在寄送答卷时粘贴于中国邮政EMS封皮外。
二、【模拟考试】
(一)为确保正式考试顺利进行,我校将组织3次模拟考试,考生须至少参加1次模拟考试,模拟考试要求完全按照正式考试程序进行,考生须提前准备好考试用品、考试设备、网络、考场空间等,并及时下载安装最新版本“艺术升”APP。
(二)模拟考试时间安排

(三)考生须在考试正式开始前30分钟登录考试系统入场签到候考。考试开始15分钟后不能进入考场。
(四)考生须按照附件1《鲁迅美术学院2026年本科招生网络初试操作说明》的要求和操作规范,进行签到、入场、检查考试空间、检查考试机位、获取查看试题、提交答卷等操作,明确相关流程操作要求,为正式考试做好充分准备。因未参加模拟考试,在正式考试时出现设备不适配、不熟悉考试流程而影响考试进度和结果的,责任由考生自负。
三、【正式考试】
(一)正式考试时间安排

(二)正式考试注意事项
1.请考生在考试前详细阅读附件1《鲁迅美术学院2026年本科招生网络初试操作说明》、附件2《鲁迅美术学院2026年本科招生网络初试考试规则》、附件3《国家教育考试违规处理办法》(中华人民共和国教育部令第33号)、附件4《鲁迅美术学院网络初试诚信考试承诺书》、附件5《网络远程考试禁用机型》等内容,详细了解考试要求和操作规范,按相关要求备考。
2.考生须在考试正式开始前30分钟登录考试系统入场签到候考。考试开始15分钟后不能进入考场。
3.考生须在考试结束10分钟内按要求进行答卷拍摄及提交,拍摄画面比例为4:3(请考生提前设置手机拍摄比例),考生提交的答卷照片须清晰完整,且不得出现答卷以外的任何物品(如手指、文具等)。
4.全部考试结束后,考生须在规定时间内上传提交主机和辅机视频。考生须持续关注“艺术升”APP考试视频上传进度,显示“提交成功”前,不得关闭程序,不得清理手机内存、垃圾数据等。如遇网络不稳定等导致上传中断,建议切换网络并根据提示继续上传,直至视频上传成功。“艺术升”APP录制的考试视频上传截止时间均为考试当天晚上23:00。
四、【答卷封装和邮寄】
考试结束后,考生须按照要求进行答卷封装,并在规定时间使用中国邮政特快专递EMS将答卷寄出。
(一)答卷封装材料
请考生自行准备不透明防水密封袋(如图3),用于密封答卷,确保答卷邮寄过程防潮防水。

(二)答卷封装要求
考试结束并按要求提交答卷照片后,考生须在辅机的监控下,立即将答卷装入防水密封袋并用封口胶带密封,同时在封口处用油性记号笔骑缝签写本人姓名,并在辅机位镜头前进行展示、确认、封装(如图4),密封好的答卷不得拆封。
将邮寄信息单粘贴在中国邮政EMS封皮外(如图5)。包装和邮寄要求单人单件,不得多名考生答卷合并邮寄。


(三)邮寄要求
封装好的答卷,须于考试当天通过中国邮政特快专递EMS寄出,如遇特殊情况,寄出时间不得晚于第二天中午12点前(以EMS寄出邮戳时间为准)。答卷寄出后,请考生及时在考试系统中填入EMS快递单号。
(四)邮寄地址
地址:辽宁省沈阳市浑南区创新路160号
收件人:鲁迅美术学院 招生就业处
联系电话:024-83937738
邮编:110167
(五)注意事项
为确保答卷邮寄顺利,建议考生提前了解附近邮政营业网点的地理位置、营业时间和周边交通等情况,考生可通过附件6《2026年春季“云考自寄试卷”邮政集中交寄网点名单》查询就近的营业网点的名址信息或拨打11183电话进行咨询。
五、【其他】
(一)根据工作安排和需要,我校将及时在本校官方网站和官方微信公众号发布考试招生有关信息,请涉及考生注意查看。
(二)凡参与我校2026年本科招生校考报名者,视为已详细了解和认同《鲁迅美术学院2026年本科招生简章》及学校发布的专业考试相关公告所述的各项要求和规定。
(三)请考生务必按要求做好考前准备和参加模拟考试,诚信应考,在考试过程中有违纪舞弊行为的,一经查实,将按有关规定严肃处理。
本科招生咨询电话:024-83937738(咨询时间8:00-11:30,13:30-17:00)
鲁迅美术学院官方网站:www.lumei.edu.cn
附件【附件1:鲁迅美术学院2026年本科招生网络初试操作说明.pdf】















附件【附件2:鲁迅美术学院2026年本科招生网络初试考试规则.pdf】



附件【附件3:《国家教育考试违规处理办法》(中华人民共和国教育部令第33号).pdf】





















附件【附件4:鲁迅美术学院网络初试诚信考试承诺书.pdf】

附件【附件5:网络远程考试禁用机型.pdf】
