简章详情
按照《国务院关于深化考试招生制度改革的实施意见》(国发〔2014〕35号)和《自治区招生考试委员会办公室关于做好我区2022年高等职业院校单独考试招生和高等职业院校对口中等职业学校毕业生自主招生工作的通知》(桂招考委办〔2022〕2号)等文件精神,为进一步探索和建立职业化人才选拔标准,选拔录取符合我院职业化人才培养目标的考生,提高人才培养质量和水平,2022年我院继续开展单独考试招生试点工作,结合当前疫情防控形势要求及学院实际,特制定本简章。
一、招生对象
已报名参加广西2022年普通高考,且具有高级中等教育学校毕业或具有同等学力的考生,符合《广西壮族自治区招生考试委员会办公室关于做好我区2022年普通高校招生考试报名工作的通知》(桂招考委办〔2021〕73号)中高职单招报名条件的考生。
二、招生专业及人数



注:实际执行计划以自治区教育厅批准的为准,并根据实际情况进行调整。)
三、申报
㈠申报流程
网上申报→网上缴费→网上查阅电子准考证。
㈡申报时间
2022年3月7日9:00 - 4月8日18:00止。
㈢网上申报方法
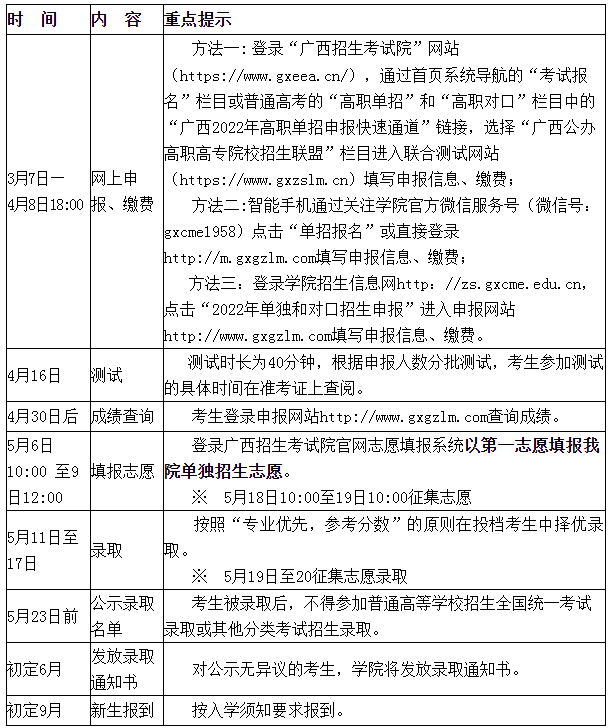
方法一: 登录“广西招生考试院”网站(https://www.gxeea.cn/),通过首页系统导航的“考试报名”栏目或普通高考的“高职单招”和“高职对口”栏目中的“广西2022年高职单招申报快速通道”链接,选择“广西公办高职高专院校招生联盟”栏目进入联合测试网站(https://www.gxzslm.cn)填写申报信息、缴费;
方法二:智能手机通过关注学院官方微信服务号(微信号:gxcme1958)点击“单招报名”或直接登录http://m.gxgzlm.com填写申报信息、缴费。
方法三:登录学院招生信息网http://zs.gxcme.edu.cn,点击“2022年单独和对口招生申报”进入申报网站http://www.gxgzlm.com填写申报信息、缴费。
1.登录账号为考生高考报名号,登录初始密码为考生高考报名号后4位+身份证号后4位。考生第一次成功登录后请修改初始密码,并牢记自己的密码,此密码是后续成绩查询的唯一密码。
2.考生登录后须在15分钟内完成申报信息填写或准考证打印。否则,系统自动断开连接。断开后,须重新登录。
3.单独招生是普通高校招生工作的组成部分,纳入国家普通高等学校招生计划。请考生务必如实、准确、完整地填写申报表中的各项内容。
四、缴费
根据自治区发展与改革委员会批准,高职单招考生报考费为70元/人,报考费用于联合测试申报、测试等组织工作,考生通过网上支付的方式缴纳。联合测试报考费用统一由广西工商职业技术学院代收。
考生按规定填报申报信息并足额缴费后,才能完成申报手续;对申报成功的考生,不再办理撤销申报和退款手续。至申报截止时间4月8日18:00仍未缴费的,视为放弃单独招生测试资格。
五、查阅准考证
缴费成功后,考生于2022年4月12日上午9:00—4月15日18:00,进入高职单招职业适应性测试APP(APP使用手册将会在联合测试申报系统内向考生公布)查阅电子准考证,确定考试场次。
如遇技术问题,可联系申报系统页面所提供的联系方式。
六、测试安排
2022年高职单招联合测试只进行职业适应性测试,所有报考我院单招的考生必须参加联盟统一组织的职业适应性测试并取得相应测试结果。
㈠测试时间
职业适应性测试时间:2022年4月16日,测试时长为40分钟,根据申报人数分批测试,考生参加测试的具体时间在准考证上查阅。
㈡测试方式
职业适应性测试采用无纸化网络测试方式进行,全部为标准化试题,考生通过在手机上安装app答题。
㈢测试内容
职业适应性测试包含学习能力、职业潜能等内容。
七、测试成绩
高职单招联合测试总成绩由文化素质成绩、职业适应性测试成绩和附加分组成。我院在考生职业适应性测试成绩合格的基础上,以联合测试总成绩高低为依据进行录取。
㈠职业适应性测试成绩
职业适应性测试采用无纸化网络测试方式,测试结果以“合格”和“不合格”记,职业适应性测试“合格”成绩记为300分,纳入考生测试总成绩,“不合格”成绩记为0分。考生在规定时间内测试分数达300分即为“合格”,不足300分的为“不合格”。凡未参加职业适应性测试或职业适应性测试结果为“不合格”的考生均不予备案成绩和录取。职业适应性测试结束后,联盟院校将根据成绩发布时间,在联合测试网站(https://www.gxzslm.cn)公布考生职业适应性测试是否合格。
㈡文化素质成绩
文化素质成绩采用考生的高中学业水平考试成绩中的语文、数学、英语三个科目原始分成绩总和,满分为300分。
㈢附加分
加分项目及加分标准

说明:①表中附加分项目及加分标准仅适用于本次联盟院校的高职单招联合测试;②同一考生符合多项加分条件的,只按其中最高一项加分分值计入总分。
2.加分公示
经联盟院校统一评审认定的附加分,将于2022年4月18-28日在联合测试网站上公示。
八、成绩查询
2022年4月30日后,考生可自行登录联合测试网站申报系统(http://www.gxgzlm.com)进行查询。
九、填报志愿
所有报考单独招生的考生本人需通过自治区招生考试院志愿填报系统填报志愿,才能获得我院的录取机会,没有填报志愿的考生视为放弃参加高职单招招生资格。
考生于2022年5月6日10:00 至9日12:00登录“广西招生考试院”网站志愿填报系统填报高职单招类别的志愿。志愿填报系统从“广西招生考试院”网站“系统导航-志愿填报-2022年普通高校招生志愿填报系统(高职单招志愿填报)”进入。考生首次登录时使用本人高考网上报名时设置的密码,登录成功后须立即修改密码。高职单招设置1个招生批次,实行顺序志愿,考生最多可填报4个院校志愿,每个院校最多填报10个专业志愿并可选择是否服从专业调剂。
十、录取与结果查询
㈠录取时间:2022年5月11日至17日。
㈡录取原则
1.申报我院高职单招的考生必须参加广西公办高职高专招生联盟统一组织的联合测试并且成绩合格。职业适应性测试成绩不合格的考生,不予录取。
2.语文、数学、英语三个科目高中学业水平考试原始分成绩总和(含附加分)低于120分(不含120分)的考生,不予录取。
3.我院执行广西招生考试院顺序志愿投档原则,考试院将填报了我院志愿且有备案成绩的考生进行投档,我院按照“专业优先,参考分数”的原则在投档考生中择优录取。
4.学院对所有进档考生,先根据第一专业志愿按联合测试总成绩(含附加分)从高到低的顺序录取,直至录满专业计划为止。当考生第一专业志愿不能满足时,若其第二专业志愿计划未录满,则按照联合测试总成绩(含附加分)从高到低的顺序录取到第二专业志愿,以此类推。若联合测试总成绩(含附加分)相同时,依次按照学业水平考试中语文、数学、英语单科成绩从高到低的顺序排序录取。
5.当考生填报的专业志愿均不能满足时,若考生填了“服从专业调剂”,则可调剂录取至其他专业。若考生填了“不服从专业调剂”,则按退档处理。
㈢录取结果查询
2022年5月18日10:00起,考生可凭本人普通高考网上报名时设置的密码在“广西招生考试院”网站查询录取结果。已被高职单招录取的考生不得参加普通高等学校招生全国统一考试录取或其他分类考试招生录取。
十一、志愿征集
正式投档录取结束后, 若我院单招计划仍有缺额,将在“广西招生考试院”网站公布,进行征集志愿。未被录取的考生可在5月18日10:00至19日10:00登录自治区招生考试院志愿填报系统填报征集志愿,每个考生最多可填报2所院校,每所院校最多填报10个专业志愿并可选择是否服从专业调剂,志愿填报模式仍为顺序志愿。征集志愿投档录取将在5月19日至20日进行,投档录取规则不变,录取结果查询方式不变。
十二、录取名单公示和发放录取通知书
我院将录取名单提交自治区招生考试院审核通过后,于5月23日前在学院招生信息网进行公示,公示时间为10个工作日。对公示无异议的考生,学院将发放录取通知书。
依据教育部有关考试招生工作的文件精神,已被高职单招录取的考生不得参加普通高等学校招生全国统一考试录取或其他分类考试招生录取。
十三、报到和复查
㈠新生报到
获广西机电职业技术学院单独招生录取的新生,按通知书规定的时间,凭录取通知书报到。
㈡入学复查
新生入学后,学院按照国家招生规定进行入学资格复查。
㈢违规处理
考生本人应诚实守信,提供材料必须真实。如有弄虚作假者,一经查实,将取消其录取资格。
对在单独招生过程中有弄虚作假或其他违纪违规行为的考生及工作人员,按《国家教育考试违规处理办法》(教育部令第33号)和《普通高等学校招生违规行为处理暂行办法》(教育部令第36号)处理,考生的违规情况将上报自治区招生考试院,记入考生诚信电子档案;情节特别严重的,报公安部门处理。
十四、新生待遇
通过单独招生录取入学的新生,在学费、奖助学金和毕业文凭等方面与参加普通高考全国统考录取入学的学生完全一致。
学院建立了完善的“奖、助、贷、减、补、勤”资助体系。品学兼优的学生可以获得各类奖学金,如国家奖学金8000元/年、自治区人民政府奖学金5000元/年、企业奖学金、专项奖学金等;家庭经济困难的学生在获得录取通知书后,可以向当地国家开发银行申请每年不超过12000元的国家助学贷款,到校后还可以申请国家励志奖学金5000元/年、国家助学金(一等4300元/年、二等2300元/年),以及申请学院助学金、生活补助、学费减免、企业助学金、勤工助学等资助项目。
十五、日程安排

十六、联系方式
学院地址:南宁市大学东路101号 邮政编码:530007
联系电话:0771-3243821 传真号码:0771-3278454
学院网址:http://wwww.gxcme.edu.cn
招生网址:http://zs.gxcme.edu.cn
纪检监察室电话:0771-3248723