简章详情


NO.02 志愿填报办法及时间
01
报名条件
已完成安徽省2022年普通高校招生考试报名并取得考生号的考生(含应历届普通高中毕业生、中职学校毕业生、中等技工学校毕业生和具有高中阶段学历或同等学力及以上的退役军人、下岗职工、农民工、高素质农民等)。
02
院校志愿填报办法及时间
院校志愿填报实行网上报名,报名时间:2022年3月19日10:00至3月24日16:00,登录高考报名网站(http://gkbm.ahzsks.cn)填报院校及专业志愿,考生可选择报考不超过3所高职院校。报考我校考生填报院校志愿时需选择安徽工商职业学院。
报名流程详见省教育招生考试院网站(www.ahzsks.cn)公告栏或安徽省教育招生考试院微信公众号。
03
专业志愿填报
1.普通高中毕业生专业志愿填报:可填报我校2022年分类考试招生专业中的四个专业志愿和一个专业服从志愿。
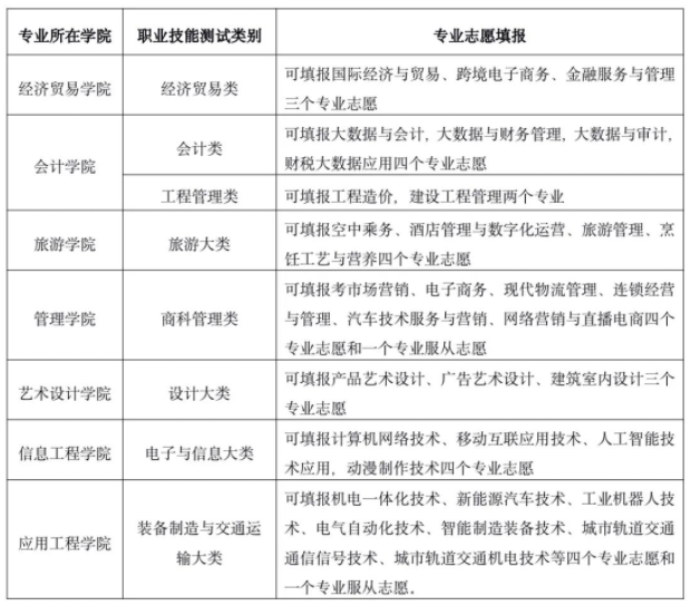
2.中职毕业考生专业志愿填报:

NO.03 退役军人资格审核
01
资格审核时间
2022年 4月10日—20日9:00-16:00
02
资格审核方式
线上审核,相关材料通过邮箱ahbvczsb@163.com提交。

03
资格审核须提供的材料
身份证原件、退役军人证原件照片。
NO.04 入学测试方式
01
测试内容与方式
分类考试招生实行“文化素质+职业技能”的考试评价方式。文化素质测试由省教育招生考试院统一组织。文化素质测试合格者,普通高中毕业生参加我校组织的职业适应性测试,中职毕业生参加我校组织的职业技能测试,退役军人、下岗职工、农民工、高素质农民等社会群体考生,根据其中等教育阶段毕业类型(即参加高考报名时的“毕业类别”),参加我校组织的职业适应性测试或职业技能测试。
1.文化素质测试
(1)应届普通高中毕业生文化素质成绩使用高中学业水平考试(含补考)语文、数学、外语三科成绩,三科均为C级或合格以上的考生视其文化素质成绩合格。高中学业水平考试成绩由省教育招生考试院导入报名系统,并在考生填报志愿时提供考生文化素质测试合格与否查询。
(2)往届普通高中毕业生、中等职业学校应往届毕业生、高中学业水平考试语文、数学、外语有任一科不合格的应届普通高中毕业生以及无高中学业水平考试成绩的其他考生群体等,须参加全省统一组织的文化素质测试。文化素质测试由省教育招生考试院统一组织,测试包括语文、数学、英语三科内容,采取合卷笔试的方式进行考试。
(3)退役军人免文化素质测试,须参加我校组织的职业技能测试(中职毕业生)或职业适应性测试(除中职毕业生以外的其他考生)。
2.职业适应性测试(除中职毕业生以外的其他考生参加)
主要考核考生未来从事生产、建设、服务、管理等一线工作所必备的基本职业素质,职业适应性测试主要包括综合素养和职业素养两个模块,其中,综合素养模块重点考察考生运用语文、数学和英语学科的基础知识解决职业领域问题的基本能力,职业素养模块重点考察考生的思想政治、自我认知与管理、信息技术应用、表达与沟通和职业倾向方面的基本素养。
3.职业技能测试(中职毕业生参加)
主要考核考生综合专业能力和岗位技能、通用技术等,包括专业能力测试和技术技能测试。专业能力测试以教育部发布的中职专业教学标准中核心专业知识为基本依据,采用笔试考试,重点考察综合专业能力;技术技能测试以教育部发布的中职专业教学标准中核心技术技能为基本依据,以操作考试为主,充分体现岗位技能、通用技术等内容。我校按照专业大类,针对不同生源群体,制定相应职业技能考评方案。
具体测试方式、要求、内容等:详见学校官网公布的《安徽工商职业学院2022年分类考试大纲》。
02
测试时间与地点
线上审核,相关材料通过邮箱ahbvczsb@163.com提交。
备注:1.【校考网络在线测试】支持手机或配有摄像头和麦克风的电脑,测试过程通过手机或电脑摄像头和麦克风,对考生面部特征、考试环境等影像资料进行随机多次取证备案。
2.【模拟测试安排】在线网络测试,时间为2022年4月21、22日8:30—17:00,主要用于帮助考生熟悉考试环境和流程,不计成绩。
测试平台:超星学习通(具体操作见安徽工商职业官网)
03
校考缴费与准考证领取
1.根据安徽省物价局、安徽省财政厅文件(皖物价函〔2015〕45号),每生收取校考报名考试费120元。革命老区建档立卡专项计划考生免收报名考试费。逾期未缴费者视为自动放弃校考资格
2. 参加文化素质测试的考生,在省考试院规定的时间登录gkbm.ahzsks.cn自行打印文化素质测试准考证,具体安排和操作办法请关注省考试院网站和微信公众号。
3.2022年4月17日10:00—4月22日12:00合格考生登陆安徽工商职业学院网站(http://www.ahbvc.edu.cn)进行网上缴费并打印准考证。
04
成绩公布及复核办法
1.文化素质测试结果由省考试院统一发布,具体查询办法请关注省考试院网站及微信公众号。
2.2022年4月27前公布考生校考成绩,考生可登录学校分类招生考试报名平台(http://zsbm.ahbvc.edu.cn)查询。
如对分数有疑问可申请查分。申请时间为:4月27日—4月28日。查分只查错统、漏统。复核申请通过邮箱ahbvczsb@163.com提交。
05
录取成绩
(院校须详细说明入学测试成绩具体使用办法)
学校根据招生计划、考生数和测试成绩等因素,以职业适应性测试或职业技能测试成绩作为录取依据,分别划定合格分数线。
1.普通高中毕业考生:
根据我校面向普通高中招生计划数,按照考生入学职业适应性测试成绩从高分到低分依次录取。若成绩相同,以职业适应性测试中综合素养模块成绩高低排序。
2.中职毕业考生:
根据各招生类别专业招生计划数,按照考生入学职业能力测试成绩从高分到低分依次录取。若成绩相同,以职业技能测试中技术技能模块成绩高低排序。
NO.05 录取办法
01
录取规则
1.学校严格执行教育部“三十个不得”招生工作禁令以及安徽省教育厅相关工作要求,在招生工作中全面落实“阳光工程”,主动接受社会监督。严格执行招生工作“六公开”、“六不准”,坚持公平、公正、择优录取的原则。
2.面向普通高中计划:录取遵循“志愿优先”原则,即根据考生的第一专业志愿,按照考生职业适应性测试成绩从高分到低分依次录取,若第一专业志愿无法满足,则根据第二专业志愿从高分到低分依次录取,依此类推,进行后续专业志愿录取。当考生所填报的专业志愿均无法满足时,若填报专业服从志愿,则由学校调剂到有空余计划的专业,若未填报专业服从志愿,则不予录取。录取时,若考生测试成绩相同,以职业适应性测试中综合素养模块成绩,从高分到低分依次录取。
3.面向中职计划:录取遵循“志愿优先”原则,按专业分别录取。按照考生职业技能测试成绩从高分到低分依次录取。录取时,若测试成绩相同,以职业技能测试中技术技能模块成绩,从高分到低分依次录取。
4.革命老区建档立卡专项计划考生:
参照《安徽省教育厅关于印发<2019年安徽省高等职业院校分类考试单独招收革命老区建档立卡贫困家庭学生办法>的通知》(皖教办〔2019〕3号)执行。实行单设批次、单独录取,做到志愿优先、专业优先、应录尽录。
5.实施技能拔尖人才免试招生录取。
满足以下条件之一,报考本校与获奖赛项相同或相近专业且文化素质测试合格的考生,经资格审核、考核公示,可予以免试入学。
(1)获得全国职业院校技能大赛、世界技能大赛、中国职业技能大赛(国家级一类大赛)三等奖及以上(或前10名)的中等职业学校应届毕业生。
(2)获得安徽省职业院校技能大赛、世界技能大赛安徽省选拔赛一等奖的中等职业学校应届毕业生。
(3)具有高级工或技师资格(或相当职业资格),获得县级劳动模范或先进个人称号的在职在岗中等职业学校毕业生。
符合条件的考生请填写《免试申请表》,并附相关材料,于4月18日17:00前通过特快专递邮寄至我校招生办公室用于资格审核,逾期不予办理。审核通过后可予以免试入学。具体流程请登陆我校招生信息网(网址:http://www.ahbvc.cn/zsb/)查询了解。
02
计划调整原则
录取过程中,在不突破招生总计划和确保公平公正的基础上,结合学校办学条件、生源报考情况,对专业间计划或面向普通高中毕业生、面向中职毕业生间计划作相应调整。
03
录取确认
1.预录取:2022年5月4日前,我校招生信息网公示预录取考生名单。
2.考生录取确认:2022年5月11日-12日,预录取考生登陆高考报名网站(http://gkbm.ahzsks.cn),选择我校进行录取确认,确认后即被我校正式录取。已被预录取但未在规定时间进行网上录取确认的考生将视为放弃录取资格。
3. 放弃录取资格和未被录取的考生,可参加普通高校招生统一考试。确认录取的考生不再参加普通高校招生统一考试。
NO.06 相关事宜
01
入学待遇
分类考试招生录取学生的毕业证书、学费标准、奖助学金、日常教学管理等与参加普通高考录取学生完全一致。
02
健康状况
应符合教育部和卫生部颁布的《普通高等学校招生体检工作指导意见》要求。
03
颁发毕业证书
毕业证书类型:普通高等学校学历证书
颁发证书学校名称:安徽工商职业学院
04
收费标准
学校的收费严格执行安徽省物价局、安徽省财政厅有关文件规定。

05
奖励资助措施
学校积极实行奖、助措施,建有完善的“奖、勤、助、补、贷”等学生资助体系,对品学兼优学生和困难学生分类予以奖励与资助。
06
学籍管理
学生按规定时间办理入学手续后,按照《普通高等学校学生管理规定》及学校相关规定注册学籍,做好学籍管理工作。
NO.07 其他须知
(一)安徽工商职业学院招生信息网(网址:http://www.ahbvc.cn/zsb/)是我校相关招生考试、录取信息发布的唯一渠道,请广大考生主动及时关注,考生因个人未及时关注相关信息造成后果的由考生本人承担。
(二)分类考试招生期间,我校可能通过短信平台发布提示,请确保报名填报的手机畅通。
(三)在报名、考试中违规的考生及有关工作人员,严格按照《国家教育考试违规处理办法》和教育部有关文件规定处理;涉嫌违法的,移送司法机关,依照《中华人民共和国刑法》等追究其法律责任。
(四)本校严格执行国家招生政策,坚决杜绝任何形式的有偿招生,没有委托任何中介机构或个人进行招生录取工作;以学校名义进行非法招生宣传等活动的中介机构或个人,将依法追究其责任。安徽省教育招生考试院举报电话:0551-63609561,举报信箱:jiancha@ahedu.gov.cn;学校举报电话:0551-65658122,举报信箱:ahbvcxf@126.com。
安徽工商职业学院2022年分类考试招生日程安排表

另:录取通知书发放时间另行通知,请关注安徽工商职业学院网站通告。