简章详情
第一章
总则
第一条 为进一步规范湖南现代物流职业技术学院单独招生录取工作,根据《中华人民共和国教育法》《中华人民共和国高等教育法》等法律法规及教育部有关规定,按照湖南省教育厅《关于做好2022年高职(高专)院校单独招生工作的通知》(湘教通〔2021〕325号),结合学校单独招生实际情况,特制定本章程。
第二条 学校全称为湖南现代物流职业技术学院,位于湖南省长沙市远大二路,地址:湖南省长沙市远大二路泉塘。
第三条 学校是国家教育部备案、湖南省人民政府批准、湖南省商务厅主管的一所国有公办全日制普通高等专科学校。
第四条 按国家招生管理规定录取并取得我校正式学籍的学生,在校期间完成教学计划规定的理论和实践教学环节,符合毕(结)业条件者,颁发相应学历证书,并报湖南省教育厅电子注册。颁发学历证书学校名称:湖南现代物流职业技术学院,证书种类:普通高等学校全日制专科毕业证书。
第五条 湖南现代物流职业技术学院单独招生工作遵循“公平竞争、公正选拔、公开程序,德智体美劳全面考核、综合评价、择优录取”的原则。
第二章
组织机构及其职责
第六条 湖南现代物流职业技术学院招生工作领导小组由校领导和相关部门负责人组成,其主要职责是全面领导学校单独招生工作,研究决定单独招生工作重要事项。学校招生就业处是组织实施单独招生工作的专门机构,负责单独招生的日常工作。
第七条 学校纪委(纪检监察审计处)负责监督单独招生政策的贯彻落实以及单独招生录取的公开、公平、公正,维护学校和考生的合法权益。
第三章
单招专业及招生计划
第八条 学校根据优化生源结构、促进入学机会公平、保持数量基本稳定的原则,确定我校34个专业(含专业方向)均进行单独招生。
第九条 根据我校单招实际报名人数,为保持应届普通高中考生、中职考生和往届普通高中考生的录取比例总体基本均衡,遵循国家政策导向,统筹安排不同类别考生各专业招生计划数。各类别各专业计划公布后,一律不得调整和追加,单招未完成计划转为统招计划使用。
第十条 按照湖南省教育厅有关规定,经学校研究决定按上年度招生计划相关比例申报2022年高职单招计划,并在单独招生计划中单列退役军人考生的招生计划。
第十一条 我校2022年单招总计划为1100人,具体单招专业、计划和收费标准如下表。
实际收费按2022年湖南省发改委核定标准执行。
退役军人考生招生计划50人,专业由考生在上述专业中任选。
高职单招报名结束后,根据报考我校的考生第一志愿第一专业报名人数,按各类别考生(应届普高生、应往届中职生、往届普高生及同等学力考生)录取率基本相同的原则,再分别确定上述各类别考生的计划数。
第四章
报名方式
第十二条 符合湖南省2022年普通高考(含对口招生考试)报名条件并已参加高考报名的人员均可报名我校单独招生。
第十三条 根据全省统一安排,考生高职单招报名时可选择考试时间不冲突的1-2所院校报考。我校实行志愿优先录取,优先录取第一志愿考生。特此提醒考生注意,欢迎考生第一志愿报考我校。
第十四条 填报我校志愿的应、往届普通高中考生允许在34个专业及专业方向中任选2个专业进行填报,并表明是否同意专业调剂(所有专业内调剂)。在报名系统中多填专业视为无效。
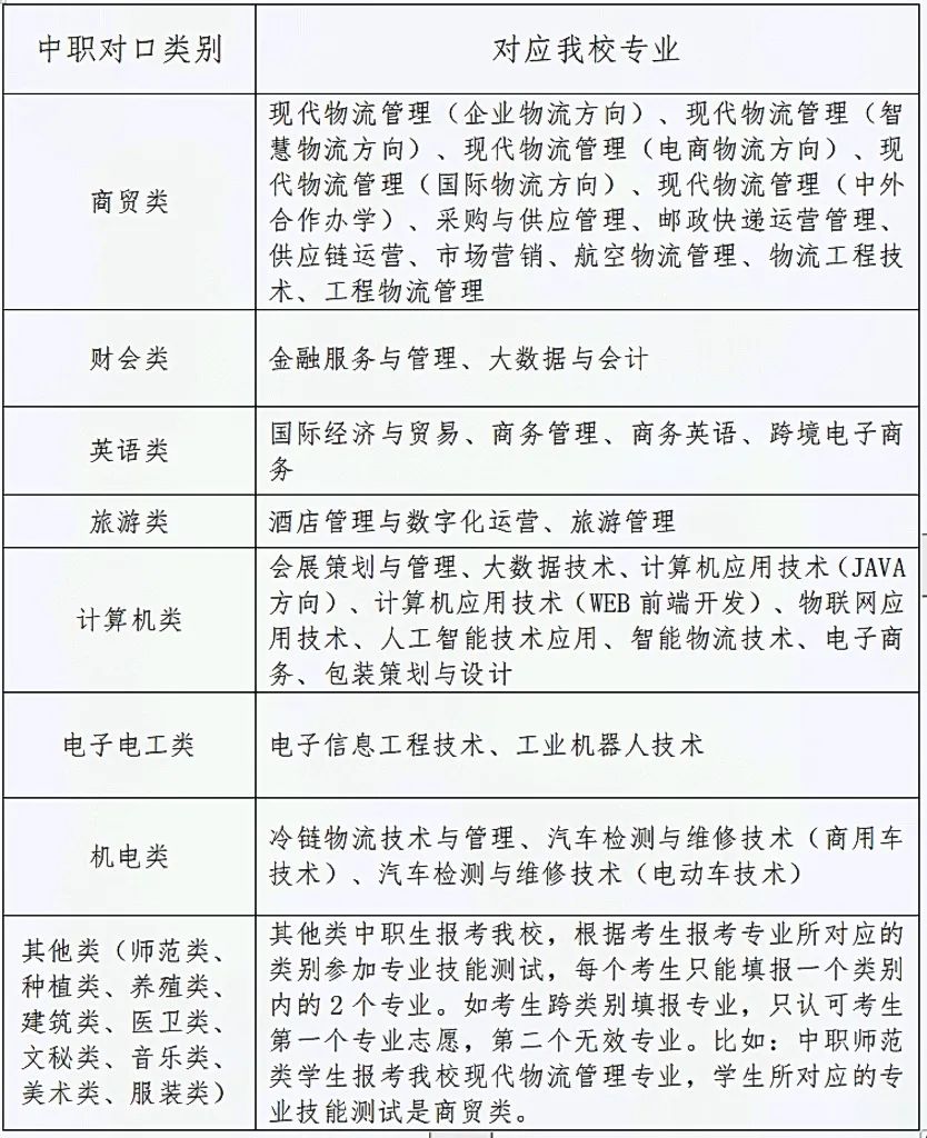
第十五条 填报我校志愿的中职考生只允许在对口类别内选择2个专业进行填报,并表明是否同意专业调剂(同一对口类别内专业调剂)。
第十六条 具体报名方式。考生可登录湖南省普通高校招生考试考生综合信息平台(网址:https://ks.hneao.cn)或“潇湘高考”APP(通过苹果应用商店、腾讯应用宝、华为应用商店或“考生综合信息平台”首页下载APP)填报报考信息。
第十七条 退役军人资格审查。报考了我校单招的退役军人考生,需在3月7日前将户籍所在地县(市、区)退役军人事务部门资格审核通过的材料、退伍证或转业证复印件、身份证复印件交学校武装部进行资格审查,逾期未交,视为普通考生参与相应考试及录取。
第十八条 免试生资格审查。根据教育部政策规定,在世界技能组织主办的“世界技能大赛”中获奖的中国国家代表队选手符合今年高考报名条件的中职在校生在校学习期间获全国职业院校技能大赛一、二、三等奖及省级职业技能大赛一等奖的中职应届毕业生,且获得奖技能竞赛的专业大类和我校专业对口,可免试入学就读我校对口专业,考生如需跨专业大类,不能享受免试政策。符合条件考生请在3月20日下午17点前将相关证明材料交学校招生办,逾期未交,视为普通考生参与相应考试及录取。
第十九条 不能提供上述资料的考生以普通高中往届生或同等学历人员身份报考,不能享受免文化成绩测试的政策。提供虚假资料的,我校将及时上报省教育考试院按规定追究相关责任。
第二十条 单招考试时间暂定:2022年3月24日—25日;单招考试报名费缴纳时间及标准:2022年3月12日—16日,单招考试报名费80元,考生扫描“湖南现代物流职业技术学院”微信公众号完成缴费。(如因疫情原因需要推迟,请考生随时关注我校微信公众号)
第二十一条 准考证打印时间:2022年3月19日—20日,之前完成缴纳单招考试费的考生,请关注学校微信公众号在规定时间内按提示信息自主打印准考证。
【无法通过自助方式完成缴费或准考证打印的考生,可于2022年3月23日16:00时前携带本人身份证到学校招生办现场办理】
第五章
考试与考核
第二十二条 我校将本着公平、公正、择优录取的原则,按照国家教育考试相关规定,在省教育厅、省教育考试院的指导和监督下组织单独招生考试的命题、组考与评卷工作。
第二十三条 参加我校今年单独招生的湖南考生分为普通高中毕业生(含应、往届、同等学力人员)、中职毕业生(含应、往届)、退役军人。
第二十四条 所有考生都必须参加我校组织的职业技能测试。有学考成绩的应届普通高中考生和符合报考条件的退役军人不参加文化素质测试;其他人员必须参加我校组织的文化素质测试。
第二十五条 考试内容:文化素质测试300分(语文、数学、英语各占100分)+职业技能测试200分,总分500分。
1.文化素质测试:应届普通高中毕业生不组织文化素质测试,直接以学业水平考试成绩语、数、外三科原始成绩之和计算总分为文化素质测试成绩。对于中职类考生、往届普通高中考生和同等学力考生,由我校依据《中等职业学校公共基础课课程标准》及高中教育阶段语文、数学、英语等基础科目知识等有关内容单独组织闭卷考试。
2.职业技能测试:我校将按普通高中考生、退役军人和中职考生类别进行测试。普通高中考生和同等学力考生以及退役军人,重点对考生的信息技术、通用技术及有关基础知识内容等进行考察;中职类考生,根据考生报考专业所对应的类别参加专业技能测试。
第二十六条 命题:由考试工作办公室负责,教务处组织相关部门进行统一命题。
第二十七条 保密措施:学校纪检监察审计处全程监督,本次命题聘请相关教师参加,制卷时由学校纪检监察审计处全程负责监督并严格保密,保密人员应该对试卷保密绝对负责,在严格的监督之下完成制卷工作。试卷制好后,分考场装入试卷袋密封,试卷存入保密室,由专人24小时值班看管。
第二十八条 组考:由教务处负责按国考要求制定具体的组考方案,根据报考人数合理安排考场并组织有序考试。
第二十九条 评卷:由教务处组织相关专家参照湖南省普通高考评卷工作有关要求进行。实行责任制,制定科学合理的评判标准,加大信息公开及结果公示力度,确保考试评判工作公正、透明。
第六章
录取规则
第三十条 根据国家高职扩招及退役军人工作有关精神,退役军人考生录取依据院校志愿优先、单招总成绩优先的原则,按考生第一报考专业录取。
第三十一条 根据教育部政策规定,在世界技能组织主办的“世界技能大赛”中获奖的中国国家代表队选手符合高考报名条件的中职在校生;在校学习期间获全国职业院校技能大赛一、二、三等奖及省级职业技能大赛一等奖的中职应届毕业生,可免试录取到我校对口专业就读(考生如需跨专业,不能享受免试政策)。
第三十二条 我校按志愿优先的顺序进行录取。优先录取填报我校第一志愿学校的考生,当第一志愿专业招生人数不满时方可录取填报我校第二志愿学校的考生。
第三十三条 根据考生报考人数,分别划定应届普高生、往届普高生和中职生(商贸类)、中职生(财会类)、中职生(英语类)、中职生(旅游类)、中职生(计算机类)、中职生(电子电工类)、中职生(机电类)和退役军人十个类别最低录取控制分数线。
第三十四条 应届普高生、往届普高生和中职生(商贸类)、中职生(财会类)、中职生(英语类)、中职生(旅游类)、中职生(计算机类)、中职生(电子电工类)、中职生(机电类),依次按院校志愿、专业志愿优先的原则,根据考生单招总成绩从高分到低分、按各专业招生计划数择优录取。
第三十五条 普通高中毕业生(含应、往届)填报的第一专业计划数已满,则根据考生报考的第二专业进行录取,若第二专业也无法满足,根据考生成绩高低,对服从调剂的考生在未录满的专业内进行调剂录取。中职考生(含应、往届)填报的第一专业计划数已满,则根据考生报考的第二专业进行录取,若第二专业也无法满足,根据考生成绩高低,对服从调剂的考生在未录满的对应专业内进行调剂录取。
第三十六条 总成绩相同时,按文化素质测试、职业技能测试的成绩依次排列,文化素质测试成绩也相同时,按语文、数学、英语的成绩顺序依次排序。
第三十七条 我校将通过官网(http://www.hmlc.edu.cn/)发布单独招生拟录取名单,拟录取考生需在我校规定时间内办理相关确认就读手续,未在规定时间内办理确认就读手续的考生视为自动放弃录取资格。
第七章
监督管理
第三十八条 考试结束及录取结束后,我校第一时间将考试结果及拟录取考生情况在学校官网公示。
第三十九条 我校单招考试期间,学校纪委对单招考试、录取全过程进行监督管理,确保规范有序、公平公正。
第四十条 我校高职单招工作严格执行教育部和省教育厅政策规定和纪律要求,没有举办所谓的考前“辅导班”“培训班”,没有与任何社会机构及人员进行单招合作。凡是有社会机构和个人宣传与我校有合作、可以通过“内部指标”方式确保考生录取的,考生可第一时间向教育主管部门反映,遭受相关损失的请及时报警。
第四十一条 凡在单独招生中违规的考生及工作人员,按《国家教育考试违规处理办法》(教育部令33号)和《普通高等学校招生违规行为处理暂行办法》(教育部令36号)所确定的程序和规定,对在单招考试中违规的考生及有关工作人员从严查处。欢迎考生、家长及社会对我校高职单招工作进行监督,我校的投诉举报电话为0731-84080586。
第八章
附 则
第四十二条 单招录取的学生不能转学。
第四十三条 根据国家有关规定,学生入学时必须按学校规定的缴费方式、时间缴纳学杂费。经湖南省物价局、湖南省财政厅和湖南省教育厅批准,学校实行按年学费标准预收。
第四十四条 学校对新生入学设有“绿色通道”。家庭经济特别困难的新生,可持乡(镇)以上人民政府证明向学校学生工作部申请办理学费缓交手续,并可根据国家有关规定申请国家助学贷款。
第四十五条 录取考生的体检标准按照教育部、卫生部、中国残疾人联合会颁布的《普通高等学校招生体检工作指导意见》的有关规定执行。
第四十六条 录取考生的思想政治品德考核和身体健康状况检查均采用考生报考普通高校招生考试或对口招生考试时所采集的信息,学生对提供的信息真实性负责。
第四十七条 新生入学后三个月内,学校按国家招生工作有关规定进行新生入学资格复查与身体复检。对复查(复检、复试)发现的问题,学校将集中研究处理,凡属弄虚作假者,一经查实,取消其入学资格。对于弄虚作假情节严重或涉嫌冒名顶替上大学的,移送相关部门调查处理。
第四十八条 本章程通过湖南省教育考试院和湖南现代物流职业技术学院官网向社会发布,对于各种媒体节选公布的章程内容,如理解有误,以学校公布的完整单独招生方案为准。
第四十九条 本章程解释权属于湖南现代物流职业技术学院。
第五十条 本章程自公布之日起施行。学校原政策、规定即时废止;如遇国家法律、法规、规章和上级有关政策变化,以变化后的规定为准。
国标招生代码:13940
武装部:0731-84073057
监督投诉电话:0731-84080586
联系方式
通信地址:湖南省长沙市远大二路泉塘
邮政编码:410131
招生咨询电话:0731-84083978、84083169
信息发布网址:http://www.hmlc.edu.cn/