简章详情
南京艺术学院2026年艺术类本科专业校考初试采取线上考试方式。现对参加本次线上初试报名缴费、考试提出以下要求,请考生详细阅读本须知,遵守相关要求,认真备考、诚信考试。
PART.1
网上报名缴费
1.时间:2026年01月12日09:00至01月16日18:00。请考生务必在规定时间内完成报名缴费,以免影响考试。
2.每位考生最多可填报3个专业(含招考方向),具体要求见《南京艺术学院2026年本科招生简章》。
3.网上报名缴费均通过“南京艺术学院招生考试”微信公众号进行,考生报考时,请慎重选择报考专业(含招考方向),报名缴费成功后,所报专业(含招考方向)将不能进行修改。
4.华侨及港澳台考生报考我校艺术类本科校考专业,报名方式及考试要求等均遵照《南京艺术学院2026年本科招生简章》中相关规定执行。
PART.2
线上初试安排
1.线上初试对象
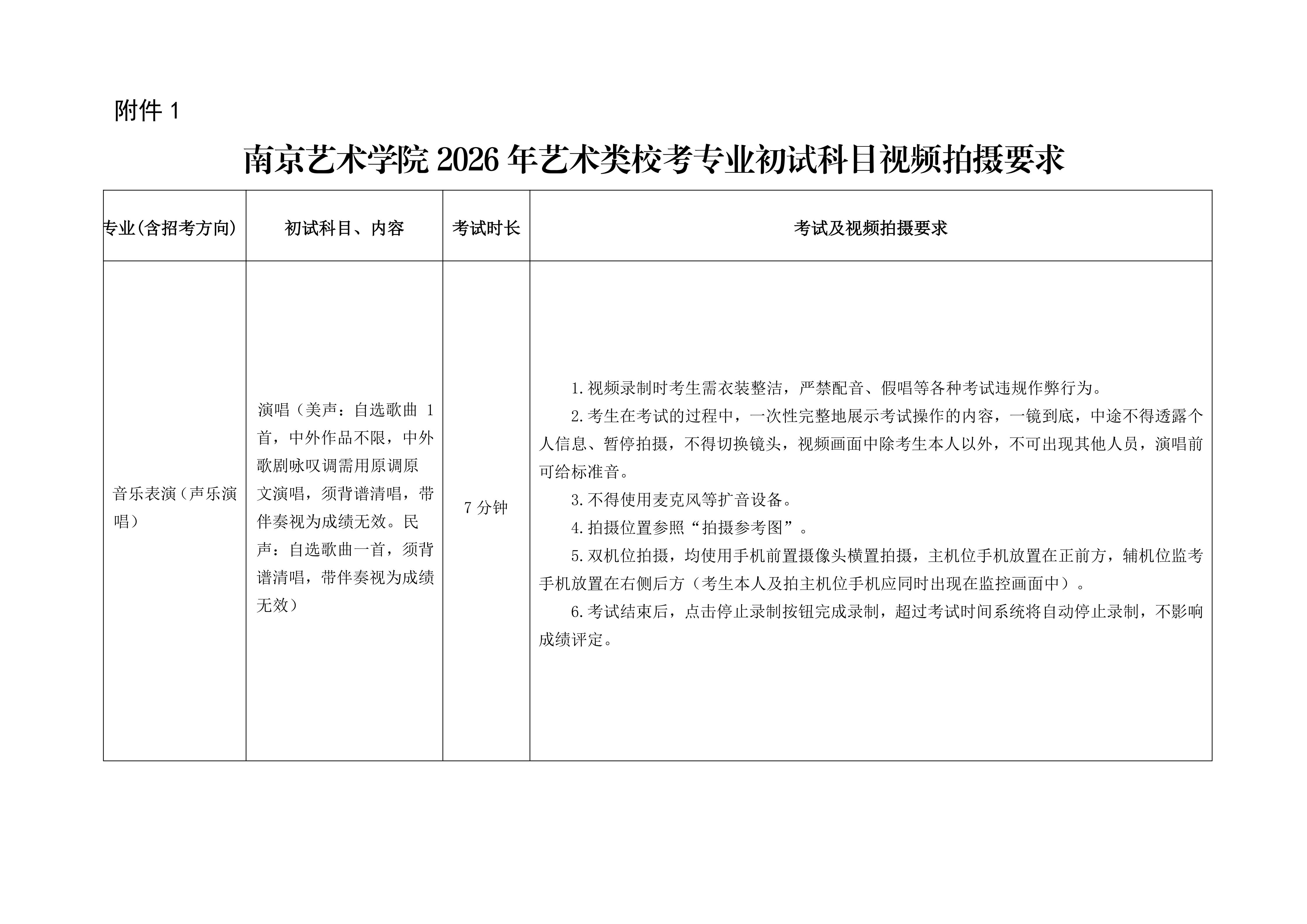
报考以下专业的考生:音乐表演(声乐演唱)、音乐表演(中国乐器演奏)、音乐表演(管弦与打击乐器演奏)、音乐表演(钢琴与键盘乐器演奏)、作曲与作曲技术理论、流行音乐、播音与主持艺术、音乐剧、舞蹈编导、舞蹈表演。
2.考试科目及要求
详见学校招生信息网发布的《南京艺术学院2026年本科招生简章》。
3.线上初试时间安排
(1)初试专业科目考试:
模拟考试时间:2026年01月12日09:00至01月16日18:00。
正式考试时间:2026年01月17日09:00至01月20日24:00。
4.考试系统
采用小艺帮APP双机位模式考试。操作手册详见《线上初试小艺帮APP及小艺帮助手APP用户操作手册》(附件2)。
PART.3
考试要求
1.操作要求
(1)采用双机位考试模式,仅可使用两台手机完成考试(暂不支持折叠屏手机)。 须使用鸿蒙2.0及以上系统(暂不支持鸿蒙5.0及以上系统版本)、 android7.0及以上或ios系统13.0以上的近两年上市的主流品牌机(例如华为、小米、oppo、vivo等千元以上机型)。小艺帮和小艺帮助手只支持手机,不支持平板、电脑,主辅机支持不同系统(例如一个ios系统,一个android系统)。
(2)安装小艺帮APP的手机为主机,安装小艺帮助手APP的手机为辅机,两个软件不能同时安装在同一台手机上,考试前请确保小艺帮APP及小艺帮助手APP为最新版本。
(3)务必保持手机电量充足,确保在考试过程中不会出现因手机电量过低自动关机、录制内容丢失。对考试时间比较长的专业,必须准备好电源以便随时使用。
(4)务必确保考试时手机存储空间充足,至少有20G的剩余存储空间,录制时间越长,需要预留的存储空间越多。确保在拍摄过程中不会因为手机存储空间不足导致录制中断、录制内容丢失。
(5)务必检查网络信号,建议是稳定的wifi或者4G/5G网络,确保考试全程网络环境正常,避免出现断网情况导致视频提交失败。
(6)务必禁止通话功能(建议打开飞行模式,连接稳定wifi),退出、关闭除小艺帮APP、小艺帮助手APP之外的其他应用程序,如微信、QQ、录屏、音乐、视频、在线课堂等。务必关闭手机智慧助手的侧键唤醒功能,如siri、小艺等,以免因唤醒智慧助手干扰录制。手机不得使用夜间模式和静音模式。
(7)正式考试前考生必须至少完成1次完整的线上模拟考试,熟悉小艺帮APP、小艺帮助手APP的操作流程和考试流程,以免影响正式考试。模拟考试时,按照机位摆放图例要求,多次测试正式考试时双机位摆设位置,确定最佳拍摄点及拍摄角度,高效利用考试时间。(因模拟考试数据占用手机内存空间,注意在正式考试开始之前清理数据,模拟考试提交视频即可删除数据)
(8)正式考试时,考生点击【正式考试】,务必仔细阅读“考试内容”“拍摄要求”“拍摄时间”“注意事项”等内容。进入正式考试后,辅机先扫描主机位二维码,开启辅机位录制。考生须在规定时间内完成初试考试科目的视频录制并上传,考试时间截止时还未提交考试视频则视为自动放弃考试资格。每个面试科目有3次录制机会,录制按钮上会显示录制次数。每个科目只能提交1个视频,无须使用全部的录制机会。科目录制完毕后,可查看视频,并选择最合适的1个视频在考试时间截止前提交上传,作为考试视频。
(9)考生不得录屏、截屏、投屏、锁屏,否则因此导致考试失败,责任自负。退出小艺帮APP、接通来电、点击进入其他应用程序等中断小艺帮APP运行的操作,均会导致考试终止。正式考试视频,一经上传,不能更改!
(10)全部视频上传成功前,一定不要使用手机管家清理手机内存、垃圾数据,考试时间结束后48小时内一定不要卸载小艺帮APP。
(11)考试视频全部提交后,请考生务必确认上传状态,不要退出小艺帮 APP。如果视频上传失败,APP页面会显示【重新上传】,请留意视频上传页或【报考】列表页底部,点击【重新上传】即可。可以切换Wi-Fi和4G/5G网络进行尝试。
(12)考试时请务必关闭手机蓝牙功能,避免考试过程中连接蓝牙设备导致考试录制失败。
2.拍摄要求
(1)严格按照考试科目的考试内容、拍摄要求等拍摄视频。提交视频考试曲目须与报名时填报的考试曲目一致,如未按规定要求考试的,一经发现按照考试违规处理,影响考生考试成绩。
(2)视频拍摄按各科目要求采取竖屏或横屏拍摄,不间断录制,拍摄画面中仅允许出现考生本人。正式考试时,不允许报曲目名称或加入开场白或退场白,不允许发出考试无关的声音,不得透露任何与个人身份相关的信息,不得出现任何可能影响评判公正的信息或标识,如含有考生信息的提示性文字、图案、声音、背景、着装等。不要化浓妆,不要戴美瞳等,保证人脸清晰,避免导致人脸认证失败,影响考试。考生中途不得离开拍摄范围,不得随意切换拍摄角度,不支持变焦、暂停、编辑等功能,只允许使用手机内置的摄像头和麦克风,不允许使用麦克风、声卡等传声、扩音设备,不允许使用耳机等设备,不得转切画面,视频画面要求保持稳定、声像清晰,声音、图像同步录制,不得采用美化、修饰人像、画面和声音等任何视频编辑手段进行处理。
(3)为保证考试过程不受干扰,建议考生准备拍摄背景单一、安静无杂音的场所,注意避免或减小风声、手机铃声等杂音,保证光线充足,确保拍摄视频画面清晰;为保证拍摄画面稳定,建议考生使用手机支架、稳定器等辅助设备,注意辅助设备不要遮挡手机话筒,避免影响音频录制效果。
各专业初试科目视频拍摄要求详见《南京艺术学院2026年艺术类校考专业初试科目视频拍摄要求》(附件1)。
PART.4
考试纪律
考生须严格按照我校线上考试相关要求完成考试流程,严格遵守考试纪律。
1.考试必须由考生本人独立完成,不得由他人冒名代替参加考试,不得以不正当手段获得或者试图获得试题答案。若有违反,视为违规。
2.考试过程中考生不得录屏、截屏、投屏,不得另行录音、录像等;不得将考试相关信息泄露或公布。若有违反,视为违规。
3.考试过程中,考生不得离开拍摄范围;须露出眉毛及耳朵,保证五官清晰,不得遮面。
4.须按要求摆放双机位,保证考生始终在主机位拍摄范围内,考生及主机位始终在辅助机位拍摄范围内;不得有他人进入考试空间(个别需伴奏或协助的科目除外);不得关闭手机麦克风、摄像头功能或遮挡摄像头导致拍摄录制异常(没有录制声音、无故中断)。若有违反,视为违规。
5.考生应自觉遵守诚信考试承诺,严格遵守考试纪律,诚信应考。对在我校艺术专业考试中被认定为违规、作弊等行为的考生,将按照《国家教育考试违规处理办法》(教育部令第33号)等规定处理,并报生源所在地省(区、市)招生考试机构。情节严重构成犯罪的,将移交司法机关依法处理。
PART.5
咨询方式
1.南京艺术学院招生咨询电话:025-83498055;025-83498382。咨询电子邮箱:zsb@nua.edu.cn。邮件请写明考生身份证号、姓名、报考专业(方向)及问题描述,同时以附件形式提供考生本人身份证件正反面照片。
2.小艺帮APP和小艺帮助手APP系统操作及技术咨询电话:4001668807,技术咨询QQ号:800180626。咨询时间:每天8:00-24:00,其他时间的咨询延迟到当天8:00处理。
3.小艺帮APP 平台仅为本校艺术类考试提供技术支持服务,其发布的有关应试技巧、指南、建议、分析研究报告等均与本校无关。考生在报名考试过程中如遇考试政策问题请致电本校招生咨询电话。
PART.6
其他
本须知的最终解释权归南京艺术学院招生工作处。
附件1:南京艺术学院2026年艺术类校考专业初试科目视频拍摄要求.pdf












附件2:线上初试小艺帮APP及小艺帮助手APP用户操作手册.pdf














