







艺愿星用户使用协议
一、用户须知
1、艺愿星及其涉及到的产品、相关软件的所有权和运作权归邯郸市伯函网络科技有限公司(以下简称伯函科技)所有,伯函科技享有对艺愿星在线上一切活动的监督、提示、检查、纠正及处罚等权利。用户在注册程序过程中点击'同意'按钮完成注册,即表示用户与工匠科技已达成协议,自愿接受本服务条款的所有内容。如果您不同意接受本协议的全部或部分条件和条款,请您不要通过网页、App应用程序、小程序或任何其他载体访问或使用《艺愿星》。
2、《艺愿星》提供艺考志愿填报信息服务,旨在提供信息供用户填报志愿时参考,未满18周岁的限制民事行为能力人使用《艺愿星》的服务将被视作与其年龄、智力相适应的民事活动,若对此不确定请停止使用《艺愿星》的服务。
3、在您签署本协议之后,本协议可能因国家政策、产品以及履行本协议的环境发生变化,或《艺愿星》业务经营的发展及相关政策的变更而多次进行修改。用户应经常留意上述提示并阅读修改的内容。修改后的协议发布在本网站上即为生效,若您对修改后的协议有异议的,请立即停止登录账户及停止使用《艺愿星》产品和服务,若您登录或继续使用,将视为对修改后的协议予以认可。
二、用户服务条款
1、你在登录账户及使用《艺愿星》产品和服务时,于任一通道注册并接受本协议的具有同等效力。
2、《艺愿星》帐号及其中含有的、输入的或生成的全部数据、信息、上传内容的所有权及知识产权均属于伯函科技所有。用户注册的账号仅限于注册用户本人使用,禁止赠与、借用、租用、转让或售卖。
3、用户应保证注册《艺愿星》帐号时填写的信息是真实有效的,任何非法、不真实、不准确的用户信息所产生的责任由用户自行承担。因注册信息不真实而引起的相关问题及后果,《艺愿星》不承担任何责任。
4、《艺愿星》产品及服务包括网站、网页应用、软件以及内涵的文字、图片、色彩、图表、视频、音频、版面设计和编排、数据或数据分析结论等,所有这些内容受版权、商标权、和其它知识产权及所有权法律的保护。本协议的签署不代表任何上述知识产权的授权,亦不包含上述权利的转让。用户只能在《艺愿星》授权下才能使用这些内容,而不能擅自复制、修改、编撰这些内容、或创造与内容有关的衍生产品。
5、因为用户填写的信息将会对《艺愿星》产品和服务的计算和分析结果带来一定影响,用户应承诺提供信息和数据的真实性,并符合及时、详尽、真实、准确的要求。
6、《艺愿星》可能修改、暂停或终止任何产品和服务,或会通过收费或其他有偿方式设置使用权限,亦可能会单方自行定价或自行更改或修改价格。在法律允许的范围内,这些更改在《艺愿星》进行公告后生效。
7、用户的账户或行为如有可能违反了本协议或法律,《艺愿星》将保留限制、暂停或终止你帐户的权利。
三、用户使用规则:
特别提示用户,使用互联网必须遵守国家有关的政策和法律,包括刑法、国家安全法、保密法、计算机信息系统安全保护条例等,保护国家利益,保护国家安全,对于违法使用互联网络而引起的一切责任,由用户负全部责任。
1、用户不得使用《艺愿星》发送或传播敏感信息和违反国家法律制度的信息,包括但不限于下列信息:
(a)反对宪法所确定的基本原则的;(b)危害国家安全,泄露国家秘密,颠覆国家政权,破坏国家统一的;(c)损害国家荣誉和利益的;(d)煽动民族仇恨、民族歧视,破坏民族团结的;(e)破坏国家宗教政策,宣扬邪教和封建迷信的;(f)散布谣言,扰乱社会秩序,破坏社会稳定的(g)散布淫秽、色情、赌博、暴力、凶杀、恐怖或者教唆犯罪的;(h)侮辱或者诽谤他人,侵害他人合法权益的;(i)含有法律、行政法规禁止的其他内容的
2、用户在使用《艺愿星》服务过程中,必须遵循以下原则:
(a)遵守中国有关的法律和法规;(b)不得为任何非法目的而使用网络服务系统;(c)遵守所有与网络服务有关的网络协议、规定和程序;(d)不得利用《艺愿星》服务系统进行任何可能对互联网的正常运转造成不利影响的行为;(e)不得利用《艺愿星》服务系统传输任何骚扰性的、中伤他人的、辱骂性的、恐吓性的、庸俗淫秽的或其他任何非法的信息资料;(f)不得利用《艺愿星》服务系统进行任何不利于伯函科技的行为。
3、未经授权收集、复制、使用、传播、出租、租借、交易、销售及承诺销售《艺愿星》产品和服务上的内容、信息或数据,《艺愿星》可追究其法律责任。
4、禁止任何通过逆向工程、反编译、反汇编、破译或试图得出《艺愿星》产品及服务或任何相关技术的源码的全部或任何部分。
5、禁止使用人工或自动软件、设备、脚本机器人程序、其他方式或程序访问、“抓取”、“爬取”或“挖掘”《艺愿星》产品及服务或其他相关数据或信息。
6、用户一旦注册成功,便成为《艺愿星》的用户,将得到一个密码和帐号。用户有义务采取合理措施维护其密码和帐号的安全。 用户对利用该密码和帐号所进行的一切活动负全部责任;由该等活动所导致的任何损失或损害均由用户承担责任。
四、《艺愿星》声明
1、《艺愿星》所展示、公布、使用的数据均来源于各省教育考试院和高校官方公布的信息,提供的信息仅供您参考,请以各高校 或各省教育考试院 正式公布数据为准。
2、《艺愿星》不保证所推荐的志愿填报 方案 必然能够导致用户得到录取,对用户或计算结果提供的资料、数据及内容也不作其他任何形式的担保, 不论是明确的或隐含的,包括所有有关信息真实性、适当性、适于某一特定用途、所有权和非侵权性的默示担保和条件,亦不保证《艺愿星》产品和服务不受阻挠或不出错误、不保证错误一定能得到纠正,对任何因用户不正当或非法使用服务产生的直接、间接、偶然、特殊及后续的损害,亦不承担任何责任。
3、《艺愿星》所提供的VIP会员服务有效期为用户开通VIP服务成功之日起至用户所选高考年份的8月31日止,VIP会员服务有效期截止时,所有VIP相关权限将无法享用(包括“智能填报、招生计划、历年专业分数线、一分一段、”)
4、使用《艺愿星》产品及服务必须遵守国家有关法律和政策等,维护国家利益,保护国家安全,并遵守本条款,对于用户违法或违反本协议的使用(包括但不限于言论发表、传送等)而引起的一切责任,由用户负全部责任。
5、《艺愿星》产品及服务同大多数互联网产品一样,易受到各种安全问题的困扰,包括但不限于:
1)透露详细个人资料,被不法分子利用,造成现实生活中的骚扰。2)哄骗、破译密码。3)下载安装的其它软件中含有“特洛伊木马”等病毒,威胁到个人计算机上信息和数据的安全,继而威胁对本服务的使用。对于发生上述情况的,用户应当自行承担责任。
6、《艺愿星》为了服务整体运营的需要,有权在公告通知后修改或中断、中止或终止服务,而无须向第三方负责或承担任何赔偿责任。
7、《艺愿星》亦有权根据本协议及相关法律规定对用户账户进行管理,包括但不限于隐藏、删除用户上载的内容、暂时或永久地关闭账户等,同时保留依法追究当事人法律责任的权利。
8、因互联网技术的不稳定性,可能导致政府政策管制、病毒入侵、黑客攻击、服务器系统崩溃或者其它现今技术无法解决的风险发生可能导致《艺愿星》产品及服务中断或帐号损失,《艺愿星》无需就此向用户负责或承担任何赔偿责任。
五、其他
1、用户确认已完全明了上述条款,自愿承担各自的义务与责任。
2、本协议受中华人民共和国法律管辖。如本协议任何条款与任何强制性法律有冲突,该条款服从法律的规定。
3、因履行本协议产生的争议,各方应友好协商解决。协商不成的,任何一方均应当向伯函科技所在地有管辖权的人民法院提起诉讼。
4、点击页面的"同意"按钮即视为您完全接受本协议,在点击之前请您再次确认已知悉并完全理解本协议的全部内容。
简章详情
院校代码:12956 办学层次:专科(高职) 办学性质:公办普通高等学校
一、学校简介
学校建于1999年,作为揭阳市唯的公办全日制高等院校,是高素质技能人才和基础教育师资培养的重要基地。建校20年来,学校全面贯彻党的教育方针,坚持以服务为宗旨,以就业为导向,为各行业培养合格人才30000多人。学校现设有10个系(部、院),有全日制在校生逾6000人。已培养十七届毕业生,受到用人单位的普遍欢迎。
学校位于揭阳市榕城区紫峰山桂竹园风景区,校园环境幽雅,交通便捷。学校图书馆藏书83万册,其中电子图书41万册;报纸期刊近1000种。校内有105间实验实训室和3个创业基地,在珠三角及粵东等地都设有校外实训和创业基地。校内建有国家职业技能鉴定所、高新技术考证站、普通话培训测试站,提供20多个职业技能鉴定工种的初、中、高等级的鉴定和资格认证服务,为学生培训、考证提供便捷服务。现有在编教职工403人,其中副高以上职称102人(包括正高职称7人),具有硕士以上学位教师191人。弘文励教,砥砺奋进,教学水平高。
学校已通过教育部高职高专院校人才培养工作水平评估及回访,先后被评为“广东省先进基层党组织”“广东省文明单位”及“2008--2010年度广东省高校治安综合治理优秀学校”,被授予“国家节约型公共机构示范单位”“广东省社会科学普及先进示范基地”“全国教育网络示范单位”和“全国管理资格国际双认证授权培训中心”“广东省基层理论宣传先进集体”等。
学校正积极投身全市发展大局,围绕“建设高水平有特色的职业学院”的发展定位,用改革的意识和手段进一步加强队伍建设、专业建设、校园建设和设备设施教辅实训建设,不断提升办学水平,使学校成为展示揭阳发展成就的重要窗口,毕业生就业前景广阔
二、招生对象及报考条件
(一)中等职业学校考生报考基本条件
1.符合2020年广东省普通高等学校统一招生考试报名资格的应、往届中职(含中专、职中、技校,下同)毕业生;
2.本校自主招生招收中职生的各专业对考生中职阶段就读专业及职业资格证书不做要求。
(二)高职学前教育专业学院试点班报考基本条件
1.本校在揭阳市综合中等专业学校和揭阳捷和职业技术学校设置高职学前教育专业学院,开展高职学前教育专业学院试点班招生工作。
2.本校2020年高职学前教育专业学院试点班招收中职毕业生200人。
3.高职学前教育专业学院实行中高职院校联合培养,学制为3年,高职学前教育专业学院教学地点设在协同中职学校。试点班学生符合本校毕业条件和要求的,可获得本校全日制专科毕业证书。
4.高职学前教育专业学院试点班学生,不得转专业,不得转入试点专业非试点班,其他专业学生或试点专业非试点班学生均不能转入试点班学习。
(三)报考本校的考生可填报本校1个专业志愿。
(四)通过“自主招生”录取的高职院校学生,原则上不得申请转学及转专业。
(五)高校在校生、2020年被“依学考成绩录取”或“3+专业技能课程证书”考试录取的考生,以及被2019年第二期高职扩招录取的考生不得再参加高职院校自主招生考试报名。
揭阳职业技术学院2020年高职自主招生专业一览表 | ||||||||||
招生对象 | 招生类型 | 专业代码 | 专业名称 | 学制 | 计划数 | 学费、住宿费(元/学年) | 中职阶段就读专业 | 职业资格证书 | 备注 | |
符合2020年广东省普通高等学校统一招生考试报名资格的应、往届中职(含中专、职中、技校)毕业生 | 高职自主招生 | 630801 | 电子商务 | 3年 | 80 | 5250元/学年、950元/学年 | 不限 | 不限 | ||
650101 | 艺术设计 | 3年 | 20 | 10000元/学年、950元/学年 | 不限 | 不限 | ||||
650108 | 服装与服饰设计 | 3年 | 20 | 10000元/学年、950元/学年 | 不限 | 不限 | ||||
高职专业学院试点班 | 670102K | 学前教育(师范) | 3年 | 100 | 5250元/学年、500元/学年 | 不限 | 不限 | 与揭阳市综合中等专业学校协同培养 | ||
670102K | 学前教育(师范) | 3年 | 100 | 5250元/学年、500元/学年 | 不限 | 不限 | 与揭阳捷和职业技术学校协同培养 | |||
以上费用如有变动,按省市发改部门核定标准执行。 | ||||||||||
三、报考方法
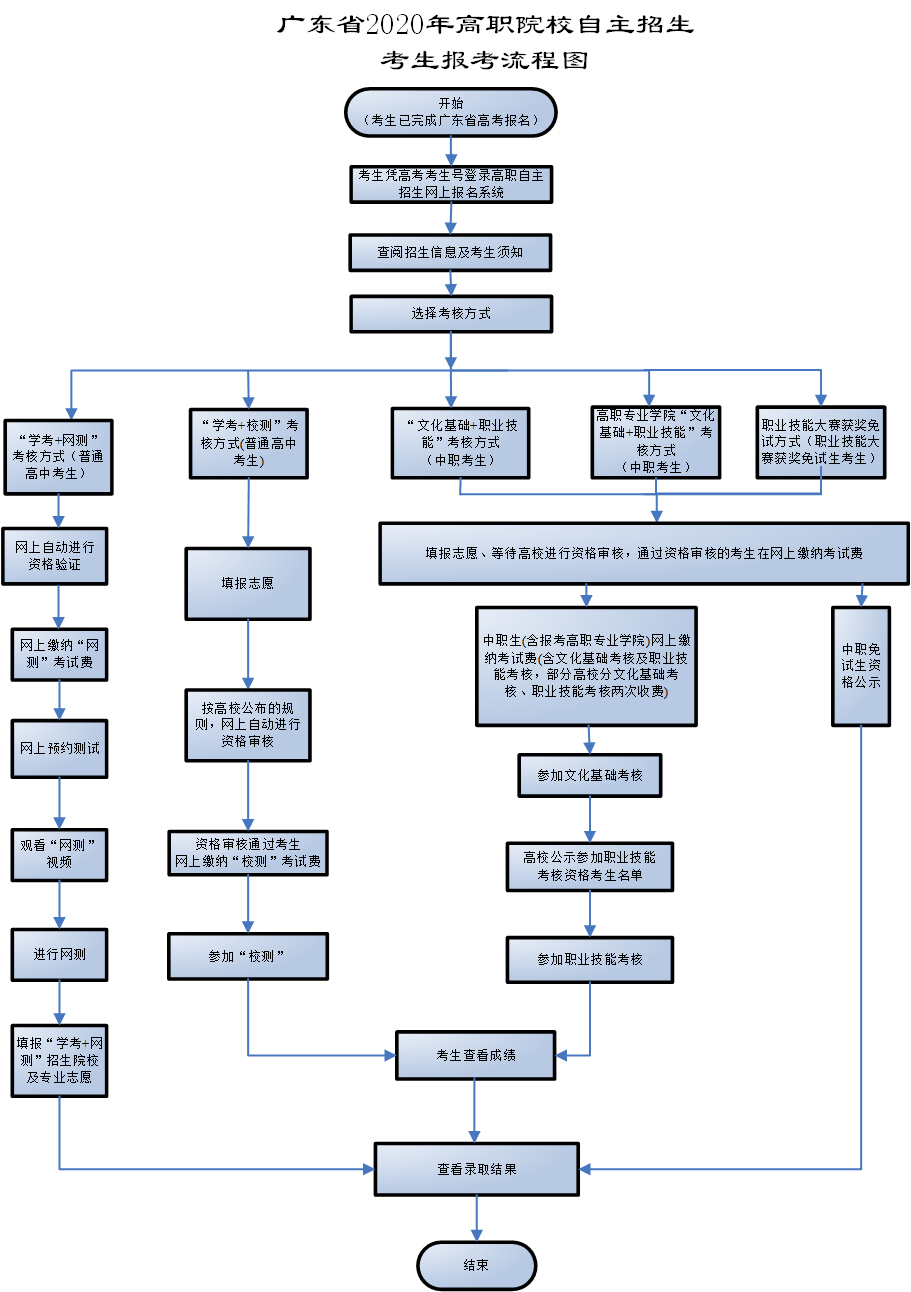
(一)5月26日9:00至29日14:00,中职考生根据《广东省教育厅关于做好2020年高等职业院校自主招生工作的通知》(粤教考函〔2020〕1号)文件附件3报考流程图在网上报名系统(网址:http://www.eesc.com.cn/gzks)使用高考报名号及密码进行报名及填报志愿,根据系统指引上传相关证明材料后等待本校资格审核。
(二)考生在填报志愿时,阅读相关报考规定、要求,签订《诚信考试承诺书》,选择考核方式,录入相关报名信息、填报志愿及缴费。逾期不再办理报名及志愿填报手续。考试费收费标准如下:
招生专业 | 收费标准(元/人) | 合计(元/人) | |
文化基础考试 | 职业技能考核 | ||
电子商务 | 80 | 40 | 120 |
艺术设计 | 80 | 40 | 120 |
服装与服饰设计 | 80 | 40 | 120 |
学前教育(师范) | 80 | 40 | 120 |
按省教育厅、省财政厅、省物价局有关文件(《关于调整我省普通高考术科等考试收费标准的复函》(粤价函〔2010〕79号);《广东省物价局关于中等职业技术教育专业技能课程考试收费标准等的复函》(粤价函〔2003〕12号);《广东省物价局关于中等职业技术教育专业技能课程考试新增收费标准的复函》(粤价函〔2003〕63号);《广东省物价局关于中等职业技术教育体育技能课程考试费标准的复函》(粤价函〔2005〕603号)执行。
(三)考生网上成功报名后,我校在省招办统一安排时间在网上对考生资格进行审核,通过审核的考生名单于6月1日前在本校招生信息网上公布。
(四)报考流程图
![]()
四、考核方法
(一)资格审查:
学校成立考生资格审查小组,对报考考生所提供的报名材料进行资格审核,通过资格审核的考生获得参加考试资格。
(二)考试科目及内容:
1.实行“文化基础+职业技能”的考核方式。其中,综合文化知识和专业综合理论、职业技能的权重比例为4:3:3。中职考生入学考核总分满分值为500分,其中综合文化知识考核满分值为200分,专业综合理论考核满分值为150分,职业技能考核满分值为150分。综合文化知识考核内容涵盖自然科学和人文科学基本知识、职业道德基本要求、人际交往基本常识、汉语言写作基本能力等技术技能型人才必备的实用性知识要求。
2.考试时间和地点:详见揭阳职业技术学院招生信息网公布
3.考试方式:详见揭阳职业技术学院招生信息网公布
4.考试大纲:详见揭阳职业技术学院招生信息网公布
5.根据教育部和省的有关精神,获得省级(含)以上行政部门主办的职业技能大赛获奖的考生,经招生院校核实资格、公示无异议后,符合相关要求的,可免试录取。符合免试条件的考生,报名时须在报名系统提交获奖证书原件,我校将提交省教育厅核实并组织相关认定,核实认定结果符合免试的,我校将在招生信息网公示,公示无异议的予以正式认定免试。
五、录取规则
(一)本校根据报考考生的专业志愿及成绩情况划定各专业最低录取分数线。原则上,拟录取考生的文化基础考核总成绩不得低于文化基础测试满分值的40%;拟录取考生的职业技能考核成绩不得低于职业技能测试满分值的40%。按照考生合成总分从高到低择优录取考生,考生总分相同时,按职业技能考核成绩从高分到低分择优录取,无普通高考体检结果或体检不合格者不能被录取。
(二)新生入学三个月内,学校将对学生进行政治、文化、健康等方面的复查。对在报名和考试过程中有弄虚作假或其他违纪违规行为者,将按规定取消学籍。
六、联系方式
学校地址:广东省揭阳市榕城区仙桥紫峰山下