







艺愿星用户使用协议
一、用户须知
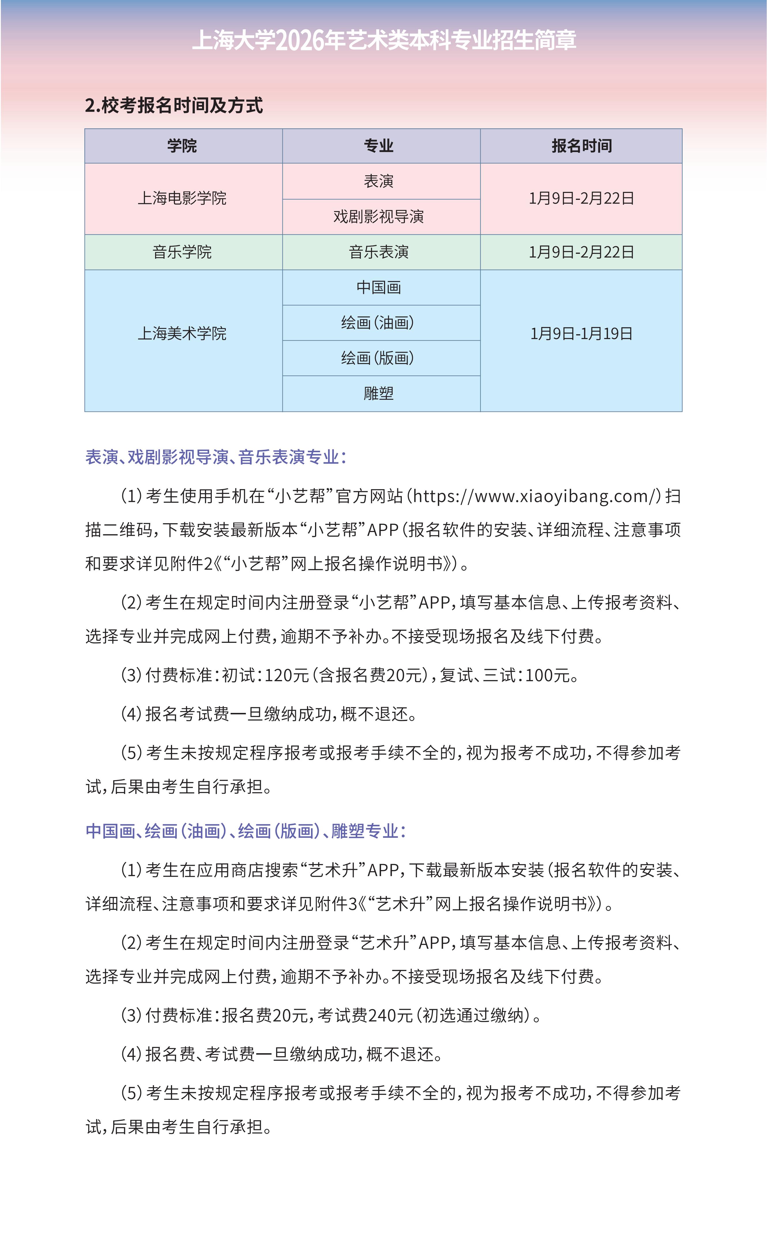
1、艺愿星及其涉及到的产品、相关软件的所有权和运作权归邯郸市伯函网络科技有限公司(以下简称伯函科技)所有,伯函科技享有对艺愿星在线上一切活动的监督、提示、检查、纠正及处罚等权利。用户在注册程序过程中点击'同意'按钮完成注册,即表示用户与工匠科技已达成协议,自愿接受本服务条款的所有内容。如果您不同意接受本协议的全部或部分条件和条款,请您不要通过网页、App应用程序、小程序或任何其他载体访问或使用《艺愿星》。
2、《艺愿星》提供艺考志愿填报信息服务,旨在提供信息供用户填报志愿时参考,未满18周岁的限制民事行为能力人使用《艺愿星》的服务将被视作与其年龄、智力相适应的民事活动,若对此不确定请停止使用《艺愿星》的服务。
3、在您签署本协议之后,本协议可能因国家政策、产品以及履行本协议的环境发生变化,或《艺愿星》业务经营的发展及相关政策的变更而多次进行修改。用户应经常留意上述提示并阅读修改的内容。修改后的协议发布在本网站上即为生效,若您对修改后的协议有异议的,请立即停止登录账户及停止使用《艺愿星》产品和服务,若您登录或继续使用,将视为对修改后的协议予以认可。
二、用户服务条款
1、你在登录账户及使用《艺愿星》产品和服务时,于任一通道注册并接受本协议的具有同等效力。
2、《艺愿星》帐号及其中含有的、输入的或生成的全部数据、信息、上传内容的所有权及知识产权均属于伯函科技所有。用户注册的账号仅限于注册用户本人使用,禁止赠与、借用、租用、转让或售卖。
3、用户应保证注册《艺愿星》帐号时填写的信息是真实有效的,任何非法、不真实、不准确的用户信息所产生的责任由用户自行承担。因注册信息不真实而引起的相关问题及后果,《艺愿星》不承担任何责任。
4、《艺愿星》产品及服务包括网站、网页应用、软件以及内涵的文字、图片、色彩、图表、视频、音频、版面设计和编排、数据或数据分析结论等,所有这些内容受版权、商标权、和其它知识产权及所有权法律的保护。本协议的签署不代表任何上述知识产权的授权,亦不包含上述权利的转让。用户只能在《艺愿星》授权下才能使用这些内容,而不能擅自复制、修改、编撰这些内容、或创造与内容有关的衍生产品。
5、因为用户填写的信息将会对《艺愿星》产品和服务的计算和分析结果带来一定影响,用户应承诺提供信息和数据的真实性,并符合及时、详尽、真实、准确的要求。
6、《艺愿星》可能修改、暂停或终止任何产品和服务,或会通过收费或其他有偿方式设置使用权限,亦可能会单方自行定价或自行更改或修改价格。在法律允许的范围内,这些更改在《艺愿星》进行公告后生效。
7、用户的账户或行为如有可能违反了本协议或法律,《艺愿星》将保留限制、暂停或终止你帐户的权利。
三、用户使用规则:
特别提示用户,使用互联网必须遵守国家有关的政策和法律,包括刑法、国家安全法、保密法、计算机信息系统安全保护条例等,保护国家利益,保护国家安全,对于违法使用互联网络而引起的一切责任,由用户负全部责任。
1、用户不得使用《艺愿星》发送或传播敏感信息和违反国家法律制度的信息,包括但不限于下列信息:
(a)反对宪法所确定的基本原则的;(b)危害国家安全,泄露国家秘密,颠覆国家政权,破坏国家统一的;(c)损害国家荣誉和利益的;(d)煽动民族仇恨、民族歧视,破坏民族团结的;(e)破坏国家宗教政策,宣扬邪教和封建迷信的;(f)散布谣言,扰乱社会秩序,破坏社会稳定的(g)散布淫秽、色情、赌博、暴力、凶杀、恐怖或者教唆犯罪的;(h)侮辱或者诽谤他人,侵害他人合法权益的;(i)含有法律、行政法规禁止的其他内容的
2、用户在使用《艺愿星》服务过程中,必须遵循以下原则:
(a)遵守中国有关的法律和法规;(b)不得为任何非法目的而使用网络服务系统;(c)遵守所有与网络服务有关的网络协议、规定和程序;(d)不得利用《艺愿星》服务系统进行任何可能对互联网的正常运转造成不利影响的行为;(e)不得利用《艺愿星》服务系统传输任何骚扰性的、中伤他人的、辱骂性的、恐吓性的、庸俗淫秽的或其他任何非法的信息资料;(f)不得利用《艺愿星》服务系统进行任何不利于伯函科技的行为。
3、未经授权收集、复制、使用、传播、出租、租借、交易、销售及承诺销售《艺愿星》产品和服务上的内容、信息或数据,《艺愿星》可追究其法律责任。
4、禁止任何通过逆向工程、反编译、反汇编、破译或试图得出《艺愿星》产品及服务或任何相关技术的源码的全部或任何部分。
5、禁止使用人工或自动软件、设备、脚本机器人程序、其他方式或程序访问、“抓取”、“爬取”或“挖掘”《艺愿星》产品及服务或其他相关数据或信息。
6、用户一旦注册成功,便成为《艺愿星》的用户,将得到一个密码和帐号。用户有义务采取合理措施维护其密码和帐号的安全。 用户对利用该密码和帐号所进行的一切活动负全部责任;由该等活动所导致的任何损失或损害均由用户承担责任。
四、《艺愿星》声明
1、《艺愿星》所展示、公布、使用的数据均来源于各省教育考试院和高校官方公布的信息,提供的信息仅供您参考,请以各高校 或各省教育考试院 正式公布数据为准。
2、《艺愿星》不保证所推荐的志愿填报 方案 必然能够导致用户得到录取,对用户或计算结果提供的资料、数据及内容也不作其他任何形式的担保, 不论是明确的或隐含的,包括所有有关信息真实性、适当性、适于某一特定用途、所有权和非侵权性的默示担保和条件,亦不保证《艺愿星》产品和服务不受阻挠或不出错误、不保证错误一定能得到纠正,对任何因用户不正当或非法使用服务产生的直接、间接、偶然、特殊及后续的损害,亦不承担任何责任。
3、《艺愿星》所提供的VIP会员服务有效期为用户开通VIP服务成功之日起至用户所选高考年份的8月31日止,VIP会员服务有效期截止时,所有VIP相关权限将无法享用(包括“智能填报、招生计划、历年专业分数线、一分一段、”)
4、使用《艺愿星》产品及服务必须遵守国家有关法律和政策等,维护国家利益,保护国家安全,并遵守本条款,对于用户违法或违反本协议的使用(包括但不限于言论发表、传送等)而引起的一切责任,由用户负全部责任。
5、《艺愿星》产品及服务同大多数互联网产品一样,易受到各种安全问题的困扰,包括但不限于:
1)透露详细个人资料,被不法分子利用,造成现实生活中的骚扰。2)哄骗、破译密码。3)下载安装的其它软件中含有“特洛伊木马”等病毒,威胁到个人计算机上信息和数据的安全,继而威胁对本服务的使用。对于发生上述情况的,用户应当自行承担责任。
6、《艺愿星》为了服务整体运营的需要,有权在公告通知后修改或中断、中止或终止服务,而无须向第三方负责或承担任何赔偿责任。
7、《艺愿星》亦有权根据本协议及相关法律规定对用户账户进行管理,包括但不限于隐藏、删除用户上载的内容、暂时或永久地关闭账户等,同时保留依法追究当事人法律责任的权利。
8、因互联网技术的不稳定性,可能导致政府政策管制、病毒入侵、黑客攻击、服务器系统崩溃或者其它现今技术无法解决的风险发生可能导致《艺愿星》产品及服务中断或帐号损失,《艺愿星》无需就此向用户负责或承担任何赔偿责任。
五、其他
1、用户确认已完全明了上述条款,自愿承担各自的义务与责任。
2、本协议受中华人民共和国法律管辖。如本协议任何条款与任何强制性法律有冲突,该条款服从法律的规定。
3、因履行本协议产生的争议,各方应友好协商解决。协商不成的,任何一方均应当向伯函科技所在地有管辖权的人民法院提起诉讼。
4、点击页面的"同意"按钮即视为您完全接受本协议,在点击之前请您再次确认已知悉并完全理解本协议的全部内容。








