简章详情
一、本科招考类别、专业和计划分配情况
二、招生计划分省情况
三、各招考类别的报考要求
四、志愿填报注意事项
五、各招考类别的录取原则
六、高考改革省份选考科目要求
七、近两年录取分数线
八、困难学生资助政策
九、志愿填报咨询服务
十、温馨提示
一、本科招考类别、专业和计划分配情况
四川美术学院2025年本科招生计划1620人,招考类别有:校考类、省统考类和普通类三个大类,招生类别、专业、计划等具体情况如下:

注:①“实验艺术(艺术与电子信息科技联合学士学位项目)”由我校与电子科技大学合作举办。该项目学生学籍所在院校为四川美术学院,符合毕业条件,可获得四川美术学院本科毕业证书;达到联合学士学位项目培养要求、符合两校学位授予标准的学生,授予“艺术学 工学”联合学士学位(在四川美术学院学位证书上标注,授予单位注明四川美术学院和电子科技大学)。联合学士学位项目培养方案中的电子信息工程类课程由电子科技大学师资授课,两校依托双方教学资源开设联合实践、实习和项目训练课程,学生根据教学安排在两校参加联合教学活动,并在双方导师指导下完成毕业创作。
②住宿费每人1200元/年(四人间)。
③学费、住宿费等费用按重庆市价格主管部门核定标准执行。如上级部门或重庆市价格主管部门调整当年本科生学费、住宿费等收费标准,学校将按新标准执行。
二、招生计划分省情况
(一)普通类、省统考类
编制分省分专业计划。分省分专业计划投放情况详见《四川美术学院2025年本科招生分省分专业计划》(点击进入)。
(二)校考类
不安排分省计划,按录取原则全国排名录取。
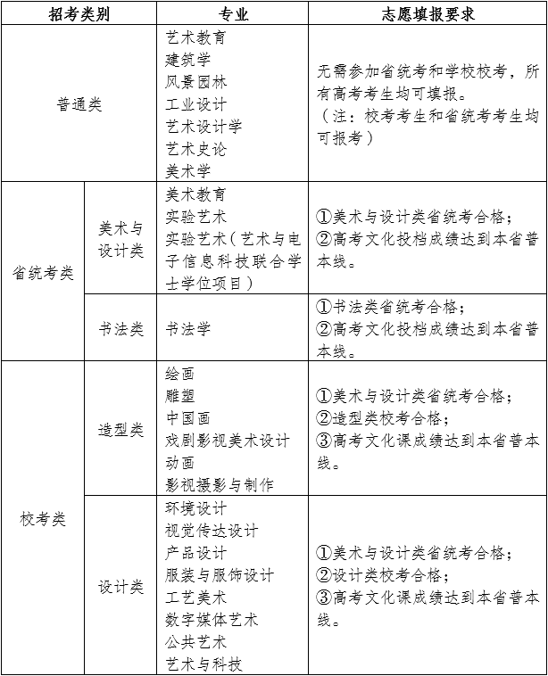
三、各招考类别的报考要求
(一)普通类
报考普通类专业的考生,无需参加省统考和学校校考,高考后直接填报志愿即可。
(二)省统考类
报考省统考类专业的考生,须参加所在省(自治区、直辖市)对应科类统考,并符合所在省份公布的统考合格要求,高考后填报志愿即可。
(三)校考类
报考校考类专业的考生,须参加所在省(自治区、直辖市)美术与设计类统考并达到合格要求;报名参加学校校考,并获得报考类别的校考合格证。

四、志愿填报注意事项
(一)普通类、省统考类
考生仅需在所在省(自治区、直辖市)高考志愿系统填报学校专业志愿。
(二)校考类
校考类志愿分两步填报:
第一步:考生在所在省(自治区、直辖市)高考志愿系统填报学校专业志愿(以下简称“省志愿”)。
第二步:按要求在学校“本科招生专业考试报名系统”填报专业补充志愿(以下简称“校志愿”)。
校志愿填报的具体要求和操作流程如下:
1.填报时间:2025年6月23日10:00至7月1日17:00。在规定的志愿填报时间内,考生可随时登录系统修改志愿,逾期不再补填和修改。请考生务必要妥善保管好自己的用户名和密码,避免发生密码外泄、志愿被篡改的情况。
2.操作流程:
四川美术学院招生处官网https://www.scfai.edu.cn/zsb/→点击右上角“本科招生专业考试报名系统”(点击进入)→登录系统→点击左侧“填报专业志愿”→选择院校“四川美术学院”→选择考试“2025年本科招生”→填报专业志愿→点击“提交”→考生本人“签名”→点击“确定”。
学校依据省志愿进行录取和安排专业,未填报“省志愿”的,则“校志愿”无效。省志愿“服从专业调剂”且专业志愿数不足时,学校根据校志愿安排专业;未按时按要求填报校志愿的考生,学校根据情况安排专业。
五、各招考类别的录取原则
思想政治品德考核合格,身体健康状况符合相关专业培养要求,投档成绩达到同批录取控制分数线并符合学校调档要求的考生,学校按以下原则录取。
(一)普通类
按高考文化投档成绩从高到低录取并安排专业,单科成绩不作要求。文化投档成绩相同时,使用计划投放省份同分排序规则进行比较。
(二)省统考类
使用对应科类省统考成绩作为专业考试成绩,省统考成绩达到所在省份艺术类专业相应科类本科录取控制分数线,高考文化投档成绩须达到普通类专业本科批次相应科类录取控制分数线,依据招生计划投放省份的投档规则,按投档成绩从高到低录取。投档成绩相同时,使用计划投放省份同分排序规则进行比较。
(三)校考类
校考类专业不安排分省计划,按以下原则全国排名录取:校考类专业均文理(或历史类和物理类)兼招,考生符合报考条件,美术与设计类省统考成绩符合所在省份公布的合格要求,对应类别校考合格,高考文化课成绩达到所在省份普通类专业本科批次相应科类录取控制分数线,依据考生志愿,按校考专业综合分从高到低录取和安排专业,专业综合分计算方法同前。
如遇专业综合分相同的,则依次比较校考专业综合分占比最高科目单科成绩、高考文化相对成绩(高考文化成绩÷所在省份普通本科相应科类控制分数线,以四舍五入法保留到小数点后三位)、语文数学外语总分、语文单科成绩、外语单科成绩、数学单科成绩由高到低排序,语文、外语、数学单科成绩均按满分150分进行折算。
按上述要求录取后,考生所报类别录取名额未满的情况下,校考专业综合分排名位于报考类别合格生源的前10%(小数向下取整)且高考文化课成绩不低于所在省份普通类专业本科批次相应科类录取控制分数线85%(小数向上取整)的考生,可按上述校考类录取原则依次破格录取,计划额满为止。
破格录取名单通过学校“校考报名系统”在该校考类别合格生源范围内公示,公示期为7天,公示期内如有异议须以书面形式向学校提出,经查实有弄虚作假或作弊等行为者,将被取消录取资格,不再递补录取。

六、高考改革省份选考科目要求
实行高考综合改革省份,考生报考我校工业设计专业须同时选考物理、化学两门科目方可报考;报考其他专业的考生均无选考科目要求。
七、近两年录取分数线
(一)普通类

注:①美术学、艺术史论、艺术设计学三个专业2024年首次编制分省分专业计划,纳入普通本科批次录取。
②海南、青海、宁夏2023、2024年未投放普通类专业计划。
(二)省统考类
实验艺术、美术教育专业2025年首次纳入省统考批次录取,因招考办法和录取规则变化,变化之前的录取分数不能作为2025年填报志愿参考。
书法学专业2024年首次编制分省分专业计划,纳入省统考批次录取,仅提供2024年录取分数线作参考。

注:北京、天津、内蒙古、辽宁、上海、湖北、贵州、陕西、新疆2024年未投放省统考类专业计划。
(三)校考类

注:①因招考办法和录取规则变化,2024年以前的录取分数不能作为2025年填报志愿参考。
②2025年绘画专业招生不再区分油画、版画、水彩画方向。
八、困难学生资助政策
学校实行奖学金、助学金、勤工助学金、国家助学贷款等奖助办法。各类奖助学金的评选与发放,按国家和学校有关文件执行。
(一)国家奖(助)学金包括:
1.国家奖学金(标准为8000元/年)。
2.国家励志奖学金(标准为5000元/年)。
3.国家助学金(标准分别为一等助学金4500元/年,二等助学金3300元/年,三等助学金2500元/年)。
(二)学校奖(助)学金包括:
1.优秀学生奖学金。包括全额奖学金(标准为当年应缴学费的100%)和一、二、三等奖学金(标准分别为4500元/年、2500元/年、1500元/年)。
2.励志奖学金(标准为1500元/年)。
3.单项奖学金:奖励类别包括科研成果奖励、创作成果奖励、综合素质奖励、创新创业奖励及专项奖学金(标准为100元至10万元/项)。
4.助学金:包括家庭经济困难学生学费减免和学生临时困难补助等。
5.勤工助学金:学校提供勤工助学岗位,为参与勤工助学的学生支付报酬。
(三)国家助学贷款:家庭经济困难学生可按国家有关规定向生源地教育部门或学生资助部门申请国家助学贷款。
九、志愿填报咨询服务
请考生和家长先行仔细阅读《四川美术学院2025年本科招生章程》(点击进入)、《四川美术学院关于填报2025年本科校考专业补充志愿及志愿填报咨询服务的通知》(点击进入)、《四川美术学院2025年本科招生分省分专业计划》(点击进入)等相关公告,熟悉和了解学校2025年本科招生办法。
(一)线上咨询
学校于2025年6月22日至6月28日(每天9:00-17:00)开通志愿填报线上咨询服务,考生可通过教育部“阳光高考”平台参与咨询活动。参与方式:进入教育部“阳光高考”平台(网址:https://gaokao.chsi.com.cn/)注册账号后登录,点击首页“在线咨询”,在高校咨询入口搜索“四川美术学院”即可进入咨询界面。
(二)电话咨询
学校于2025年6月23日至7月4日(每天9:00-12:00、14:30-17:30)开通志愿填报电话咨询服务,咨询电话:023-65921056、023-65921055。
十、温馨提示
(一)请考生和家长认真学习和了解教育部和所在省(自治区、直辖市)的招生政策及规定;认真阅读《四川美术学院2025年本科招生章程》,了解学校2025年本科招生政策。
(二)我校本科招生相关信息均发布在四川美术学院招生处官网(网址:https://www.scfai.edu.cn/zsb/)和四川美术学院“川美招生”官方微信公众号(微信号scfai_zs;账号主体:四川美术学院),凡与我校官方渠道发布信息不一致的信息均属虚假信息。请考生和家长通过各省级教育招生考试机构和我校官方信息发布渠道查询相关政策及信息。
四川美术学院招生处官网:https://www.scfai.edu.cn/zsb
四川美术学院招生处官方微信公众号:川美招生
联系电话:023-65921056(工作日:09:00-12:00,14:30-17:30)
邮箱:zs@scfai.edu.cn