资讯详情
1、我省2021年艺术类专业统考的类别有哪些?
我省2021年普通高等学校艺术类专业统考设音乐类、美术学类与设计学类、舞蹈类、播音与主持、体育舞蹈、广播电视编导、书法学7个统考类别。在2020年的基础上,增加了广播电视编导、书法学专业统考类别。
2、各统考类别的考试范围和形式是什么?
请参阅云南省招考频道(https://www.ynzs.cn/)发布的云南省2021年艺术类专业统考各科类考试说明(https://www.ynzs.cn/html/content/4215.html)。
3、2021年艺术类专业统考招生科类有哪些?
我省2021年统考招生设音乐学、音乐表演(声乐)、音乐表演(器乐)、美术学类(本科)、设计学类(本科)、美术学类与设计学类(专科)、舞蹈类、播音与主持、体育舞蹈、广播电视编导、书法学11个统考招生科类。
4、参加了音乐类统考的考生,可以填报哪些统考招生科类下的专业?
参加音乐类统考的考生考试后根据各考试科目赋权分别获得音乐学成绩、音乐表演(声乐)成绩、音乐表演(器乐)成绩。考生可根据自身实际,填报音乐学、音乐表演(声乐)、音乐表演(器乐)三个招生科类下的专业。赋权表如下:

例如:考生小明参加音乐类统考,考试成绩为:音乐基础60分,声乐演唱70分,乐器演奏50分,则根据赋权表,用其各科目成绩分别乘以权重,相加后得出考生小明音乐学科类的成绩为:180分;音乐表演(声乐)科类的成绩为:60+(70×1.8)+(50×0.2)=196分;音乐表演(器乐)科类成绩为:60+(70×0.2)+(50×1.8)=164分。志愿填报阶段,考生小明可根据自己的成绩实际,选择填报音乐学、音乐表演(声乐)、音乐表演(器乐)三个招生科类下的专业。
5、参加了美术学类与设计学类统考的考生,可以填报哪些统考招生科类下的专业?
2021年,我省原美术学及艺术设计本科拆分为美术学类、设计学类两个统考招生科类进行招生。
参加了美术学类与设计学类统考的考生,考生根据专业、文化考试合格情况,本科层次可填报美术类、设计类两个招生科类下的专业;专科层次可填报美术学类与设计学类一个招生科类下的专业。
6、参加艺术类专业统考的考生考完后获得的成绩是如何呈现的?
参加美术学类与设计学类、舞蹈类、播音与主持、体育舞蹈、广播电视编导、书法学统考的考生,考后分别获得相应类别的统考成绩。参加音乐类统考的考生考试后根据各考试科目赋权分别获得音乐学成绩、音乐表演(声乐)成绩、音乐表演(器乐)成绩。
7、报考艺术类专业的考生在参加高考报名时,在报名系统中填写哪些内容才体现考生是艺术类考生?
考生应按2021年高考报名有关要求,在规定时间内到各县、区招生考试机构设置的报名点参加普通高考报名,并在报名时选择“参加艺术类专业考试”,同时按意愿报考相应的统考类别和“是否参加艺术类专业校考”标志并确认,才体现考生是艺术类考生。
8、高考报名时未选择“参加艺术类专业考试”的考生,是否可填报直接使用文化成绩录取的艺术类专业志愿?
如果该专业招生计划编制在艺术类,只有在高考报名时选择了“参加艺术类专业考试”选项,才能填报直接使用文化成绩录取的艺术类专业志愿,才有可能被录取。
9、什么是艺术类专业的省统考和校考?
由省统一组织的艺术类专业考试称为省统考。招生学校的艺术类专业需要在省统考合格的基础上补充考核,或者省统考未组织由招生学校组织的艺术类考试称为校考。
10、如何参加校考?
对于省统考已涵盖的艺术类专业,招生学校需要补充考核的相同专业,考生需要统考合格才能参加校考。对于省统考未涵盖的艺术类专业,高校可组织校考,考生可不参加省统考,如高校要求考生还须参加省统考并取得合格成绩的,按院校的要求执行。考生可关注或咨询高校对参加我省统考的要求。
11、报考艺术类专业考试的报名流程是什么?
考生按2021年高考报名要求,在规定时间内到各县、区招生考试机构设置的报名点参加普通高考报名,并在报名时选择“参加艺术类专业考试”,同时按意愿报考相应的统考类别和“是否参加艺术类专业校考”标志并确认,然后再在规定时间内按各类别要求进行专业考试报名和缴费。
12、2021年,我省各科类统考的专业考试报名时间和考试日程是怎样安排的?
(1)美术学类与设计学类、音乐类、舞蹈类:
①网络报名时间:2020年11月26日—30日
②报名及缴费方式:手机APP(云南艺术学院招生资讯网https://zs.ynart.edu.cn/bkzs/tzgg.htm通知公告栏查看下载)
③打印准考证时间:2020年12月2日开始
④考试时间:
音乐类:2020年12月5日—10日
美术学类与设计学类:2020年12月6日
舞蹈类:2020年12月7日—10日
(2)播音与主持、广播电视编导、书法学:
①网络报名时间:2020年11月26日—29日
②报名及缴费网址:
播音与主持:https://ynby.ynnu.edu.cn
广播电视编导:https://yngdb.ynnu.edu.cn
③打印准考证时间:2020年12月1日开始
④考试时间:
书法学:2020年12月5日上午
广播电视编导:2020年12月5日下午
播音与主持:2020年12月4日—6日
(3)体育舞蹈
①现场确认及缴费时间:2020年12月4日10:00-16:00
②现场确认及缴费地点:昆明经济技术开发区浦新路2号昆明学院体育馆
③考试时间:2020年12月5日—6日
13、各统考科类的考点如何设置?
音乐类、美术学类与设计学类、舞蹈类:云南艺术学院
播音与主持、广播电视编导、书法学:云南师范大学
体育舞蹈:昆明学院
具体考试地点根据主考院校安排确定。
14、艺术类统考各科类间可以兼报吗?
可以兼报。考生应考虑各统考类别的考试时间安排,在考试时间能兼顾的情况下可以兼报。
15、参加校考如何报名?
考生应先按2021年高考报名有关要求,在规定时间内到各县、区招生考试机构设置的报名点参加普通高考报名;艺术类专业校考的报名时间和方法、考试安排和要求考生可向意向报考院校咨询。
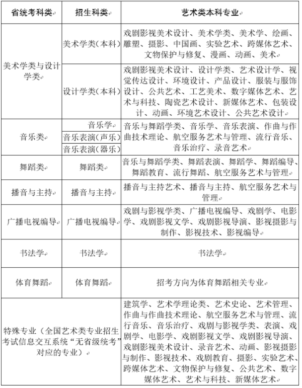
16、我省统考科类与艺术类专业的对应关系是?
本科专业参见《云南省 2021 年普通高校招生艺术类统考科类与艺术类本科专业对应参考表》,专科专业参照本科专业范围设定,具体按院校设定的统考科类和公布的要求执行。

17、在艺术类专业与统考科类对应关系中,一个专业对应多个科类的,需参加哪个科类的统考?
一个专业对应多个科类的,按高校最终选择的统考类别和公布的要求执行。
18、如考生不确定意向校考专业或统考招生专业是否需要参加统考,高考报名时怎么办?
可咨询招生学校或先报考相应类别统考。考生未按高校要求报考,将不能参加录取。
19、需在省统考合格的基础上才能报考的校考专业,在报考校考时不确定省统考是否合格,是否可以先报考校考?
需在省统考合格的基础上才能报考的校考专业,在报考校考时不确定省统考是否合格,可以先报考校考。
20、考生所填报的专业对校考和统考都有要求的,在录取时是否需要省统考和校考专业成绩都合格?
参加校考的考生应提前咨询拟报考院校,确认拟报考的校考专业对省统考的要求,防止出现因为自己没有参加相应的省统考而导致校考无效的情形。
21、如一高校的某艺术类专业直接按文化成绩录取,考生在高考报名时未选择“参加艺术类专业考试”,是否可以参加该专业填报志愿和录取?
若该校该专业招生计划投放在文史、理工类的,则相应科类的考生均可填报;若投放在艺术单考科类下,则只有在高考报名阶段选择了“参加艺术专业考试”的考生方可填报。
22、在我省认可统考成绩招生的院校和专业有哪些?
考生可参考2020年度招生计划,具体认可统考成绩的招生院校和专业以2021年招生计划公布的为准。部分统考类别对应的招生专业和计划数可能会有变化,部分统考类别可能只在本科层次招生。如:书法学2020年度只有本科招生专业,无书法学专科招生专业。
23、报考艺术类专业考试的考生,是否还可以填报文史、理工类志愿?
报考艺术类专业考试的考生,还可以填报文史、理工类志愿。我省在各批次原始志愿投档时,先投艺术、体育类志愿,再投文史、理工类志愿。考生一旦被艺术、体育类志愿投挡,余下的任何科类和批次志愿将不再进行投档。
24、报考艺术类专业的考生,是否还可以报考体育类专业?
考生可以同时报考“艺术”和“体育”类,但在填报志愿前应明确参加“艺术”或“体育”其中一类的填报志愿和录取。
25、艺术类专业的投档规则是什么?
除艺术提前批、高水平批外,艺术类各批次实行“分数优先、遵循志愿”的专业平行志愿投档规则。
26、艺术类专业排序成绩的计算方式有哪些?
艺术类专业平行志愿录取排序成绩有如下六种计算方式,院校在编制计划时每一个招生专业对应其中一种计算排序成绩方式。
(1)按专业成绩排序从高到低录取。
(2)按文化成绩(含照顾分)排序从高到低录取。
(3)按照文化成绩加专业成绩排序从高到低录取。
(4)按照文化成绩(含照顾分)50%(折合成50分)加专业成绩50%(折合成50分)排序从高到低录取。
(5)按照文化成绩(含照顾分)70%(折合成70分)加专业成绩30%(折合成30分)排序从高到低录取。
(6)按照文化成绩(含照顾分)30%(折合成30分)加专业成绩70%(折合成70分)排序从高到低录取。
院校选定的排序规则将在云南省招生考试院编写的《云南省普通高校招生计划版》上进行公布,投档时在文化成绩和专业成绩均合格的前提下,以院校选定的排序规则按专业进行投档。
27、排序成绩中出现计算结果相同时,如何排序?
如专业成绩相同,则按超出该批次文化最低控制线的分值排序;如果超出该批次文化最低控制线的分值相同,则按文化总分(不含照顾分)、语文、数学、综合、外语各项成绩依次、逐项比较,并按比较结果排列出先后顺序;如果所有科目分值都相同,则按同分数考生处理。
28、考生可以填报认可成绩项和排序规则不同的专业吗?
考生可填报认可不同成绩项和不同排序规则的专业志愿,考生在填报志愿时应注意填报专业所认可的成绩项和排序规则。
29、统考结束后,成绩如何发布?
统考结束后,主考院校将在规定时间内发布统考成绩,考生可在规定时间内到主考院校官方网站进行查询及打印考试成绩通知单。考生注意关注云南省招考频道相关通知消息,按要求查询成绩。
30、艺术类统考是否提供成绩复核服务?
考生如对本人当次成绩有异议,须在成绩发布后一周内按统考主考院校要求提出复核申请,逾期不再受理。复核只对是否漏评、漏统(登),各小题得分合成后是否与提供给考生的成绩一致进行复核,不复核试卷评阅的宽严情况,不提供考生查卷服务。