资讯详情
北京服装学院本科招生工作领导小组负责研究确定本科招生工作重要事项,按上级要求,重大政策及安排需经学校党委会审议通过。
学校艺术类专业分为美术与设计类专业和表演类专业。美术与设计类专业包含:服装与服饰设计、数字媒体艺术、视觉传达设计、产品设计、艺术与科技、环境设计、公共艺术、动画、绘画、绘画(学校美育)、中国画、雕塑、摄影。表演类专业包含:表演(服装表演)、表演(广告传播)。
一、报考条件
1.符合生源省份规定的2024年普通高等学校招生报名条件并取得高考报名资格。
2.美术与设计类专业考生须达到省级美术与设计类统考本科合格;表演类专业考生须达到省级表(导)演类(服装表演方向)统考本科合格。否则不予录取。
3.身体健康,符合《北京服装学院本科招生体检标准》。
二、招生计划
经学校研究决定,报上级审核批准,2024年服装与服饰设计、数字媒体艺术、视觉传达设计、表演(服装表演)、表演(广告传播)专业在省级统考合格的基础上组织校考,面向全国招生,不编制分省计划,采用校考成绩录取。
2024年产品设计、艺术与科技、环境设计、公共艺术、动画、绘画、绘画(学校美育)、中国画、雕塑、摄影专业不组织校考,编制分省分专业招生计划。
(一)校考专业招生计划

注:
①校考专业招生省份为全国所有省份(不含港澳台)。
②上表中所有专业文理不限、选考科目不限。
③校考专业最终招生计划数以上级主管部门批复为准。
(二)不组织校考的艺术类专业招生计划

注:
①上表中所有专业文理不限、选考科目不限。
②学校依据以往生源构成情况编制分省分专业招生计划。不保证某一专业在某一省份一定投放招生计划。
③上表中招生人数为分省计划合计数(含北京市双培、外培计划),后期存在调整可能。详细分省分专业招生计划数最终以各省级招生考试机构公布为准。
三、校考报名方式及考试安排(如遇不可抗力突发情况需要对校考方案调整,学校将另行公告)
(一)美术与设计类校考的专业为服装与服饰设计、数字媒体艺术、视觉传达设计,专业兼报,校考合格证通用。校考采取线上初试加线下复试的形式。
1.报名时间及方式
2024年1月8日10:00至2024年1月14日12:00,考生登录北京服装学院本科生招生网(https://bkzs.bift.edu.cn/),进入“2024年美术与设计类本科专业考试报名系统入口”完成线上初试报名,报名费160元。考生本人在报名时须填写基本信息,上传肖像信息及上传本人身份证原件、省级招生考试机构签发的2024年艺术类专业统一考试准考证原件照片。报名完成后不予补报,不予退费。
2.线上初试
(1)考试准备
考试方式为远程网络考试(线上考试),考生须在考前做好如下准备工作。
①考试场所:独立安静的室内空间,一个封闭考场仅限一名考生。不得有外人出入。
②网络环境:良好稳定的信号和WiFi网络。
③考试设备、考试用纸等要求详见后续发布的《北京服装学院2024年美术与设计类专业线上初试操作手册》。
如考生未按以上要求做好考试准备工作,后果由考生自负。
(2)考试安排
线上初试时间为2024年1月18日上午。
考生须在规定的时间,按要求完成准考证打印、模拟考试及正式考试三个步骤,所有步骤逾期均不予补办。具体安排详见后续发布的《北京服装学院2024年美术与设计类专业线上初试操作手册》。
(3)线上初试成绩发布
初试结果及查询方式拟于2024年1月底公布。初试结果分为“合格”与“不合格”。“合格”考生方可参加美术与设计类专业线下复试。复试不另交报名费。
3.线下复试
线下复试时间为2024年2月23日全天。地点为北京服装学院樱花园校区(北京市朝阳区樱花东街甲2号)或北京服装学院芍药居校区(北京市朝阳区芍药居甲1号院)。《综合造型》与《创意设计》科目满分各为150分,复试成绩为两个科目得分之和。具体安排及要求详见后续发布的《北京服装学院2024年美术与设计类专业复试考生须知》。
4.考试科目及要求

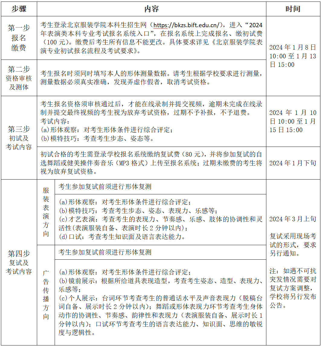
(二)表演类校考的专业为表演(服装表演)、表演(广告传播),考生只能在以上专业方向中选择1个报考。

(三)报考审核和考试纪律要求
考生必须持下列材料参加学校校考:①身份证原件;②缴费后打印的《考生信息登记表》及《准考证》;③省级招生考试机构签发的2024年艺术类专业统一考试准考证。
学校对所有考生参加省级艺术类专业统考成绩进行审核,对未取得生源省份艺术类专业省统考本科合格资格的考生将取消其校考成绩。考试时,考生还须经过身份验证和信息审核,凡身份验证或审核不符合报考条件的、提供虚假材料的,取消考生考试资格。
考生在参加专业考试过程中,必须遵守国家高考考试纪律及北京服装学院相关考试规定。对违反纪律和规定,影响考试公平、公正行为的考生,将依据《国家教育考试违规处理办法》《普通高等学校招生违规行为处理暂行办法》进行处理,如有组织作弊和替考作弊等行为,将按照《中华人民共和国刑法修正案(九)》规定作出处罚。处理结果上报考生所在地省级招生考试机构。
(四)专业考试成绩查询
考生于2024年4月15日左右登录学校本科招生网https://bkzs.bift.edu.cn/查询专业考试成绩。
四、录取原则
考生须符合生源省份艺术类报考条件、录取规定。录取时对考生高考外语语种无限制,但入学后公共外语教学只开设英语课程,非英语语种考生入学后须改学英语。
(一)校考专业
1.美术与设计类专业
包含服装与服饰设计、数字媒体艺术、视觉传达设计3个专业。均面向全国招生(不含港澳台),不编制分省计划,文理兼收,不限选考科目。符合报考条件,校考合格,考生高考文化课成绩达到所在省份普通类专业本科批次录取控制分数线,按校考成绩从高到低择优录取和安排专业。
按照上述原则录取后,招生计划如有剩余,将进行高考文化课成绩破格录取。高考文化课成绩破格办法为:校考成绩排名在校考合格考生总数前10%的考生(如有小数向下取整),高考文化课成绩破格至考生所在省份普通类专业本科批次录取控制分数线的85%(如有小数向上取整)。按校考成绩择优录取,额满为止。破格录取名单在报名系统面向校考合格考生公示,公示期为7天,公示期内如有异议须以书面形式向学校提出,经查实有违规违纪者,将取消录取资格,不再递补录取。
2.表演类专业
包含表演(服装表演)、表演(广告传播)2个专业方向。均面向全国招生(不含港澳台),不编制分省计划,文理兼收,不限选考科目。符合报考条件,校考合格,考生高考文化课成绩达到所在省份普通类专业本科批次录取控制分数线,按校考成绩从高到低择优录取。
按照上述原则录取后,招生计划如有剩余,将进行高考文化课成绩破格录取。高考文化课成绩破格办法为:考生取得我校专业考试合格证,高考文化课成绩破格至考生所在省份普通类专业本科批次录取控制分数线的80%(如有小数向上取整)。按校考成绩择优录取,额满为止。破格录取名单在报名系统面向校考合格考生公示,公示期为7天,公示期内如有异议须以书面形式向学校提出,经查实有违规违纪者,将取消录取资格,不再递补录取。
注:
①校考专业考生的政策性照顾加分不计入高考文化课成绩。
②校考专业对考生高考文化课无单科成绩要求。
③文化过线校考成绩相同的考生,录取时按文化课成绩/所在省份普通类专业本科控制线高低排序;如仍然相同,依次按高考语文、数学、外语单科成绩排序。
④各省级招生考试机构录取时如有特殊要求,学校将按照要求执行。
(二)不组织校考的专业
包含产品设计、艺术与科技、环境设计、公共艺术、动画、绘画、绘画(学校美育)、中国画、雕塑、摄影10个专业(方向)。编制分省分专业招生计划。
考生高考文化课成绩达到所在省份划定的艺术类专业对应科类本科录取控制分数线,省级美术与设计类专业统考合格,按照所在省份招生考试机构统一投档规则择优录取。各省级招生考试机构录取时如有特殊要求,学校将按照要求执行。
五、其它事项
1.对在入学考试及体检中弄虚作假的考生,一经发现,取消入学资格或学籍。新生入学后三个月内,学校将按照上级规定进行复查,凡复查不合格、不符合录取条件者取消其入学资格,退回生源所在地。对弄虚作假、徇私舞弊取得学籍者,一经查实,立即取消学籍。
2.学校公共外语教学只开设英语课程,非英语语种考生入学后须改学英语。
3.学校设有多项奖学金,奖励品学兼优的学生;同时,通过国家助学贷款、勤工助学等措施帮助经济困难学生顺利完成学业。
4.按照北京市教委和北京市发改委的规定,学费收取标准如下:

5.住宿情况说明:
①表演专业学生在樱花园校区住宿、就读。艺术与科技专业学生在樱花园校区或芍药居校区住宿、就读。
②服装与服饰设计、产品设计、视觉传达设计、环境设计、数字媒体艺术、公共艺术、绘画、绘画(学校美育)、中国画、雕塑、摄影、动画专业学生第一学年在昌平校区(临时校区,地址为北京市昌平区南口镇道北文化路1号,学校将安排校外实践教学及实习实践)住宿、就读;第二学年开始后在樱花园校区或芍药居校区住宿、就读(樱花园校区和芍药居校区位于北京市朝阳区,两校区距离步行约7分钟)。
6.本简章若有与国家相关政策、规定不符之处,以国家相关政策、规定为准。
六、联系方式
通讯地址:北京市朝阳区樱花东街甲2号北京服装学院招生工作处
邮政编码:100029
咨询电话:010-64288364或64288375
监督电话:010-64288089
学校网址:https://www.bift.edu.cn/
本科招生网址:https://bkzs.bift.edu.cn/
微信公众号:北服本科招生
电子邮箱:bf64288364@sina.com
扫码关注北服本科招生微信公众号