







艺愿星用户使用协议
一、用户须知
1、艺愿星及其涉及到的产品、相关软件的所有权和运作权归邯郸市伯函网络科技有限公司(以下简称伯函科技)所有,伯函科技享有对艺愿星在线上一切活动的监督、提示、检查、纠正及处罚等权利。用户在注册程序过程中点击'同意'按钮完成注册,即表示用户与工匠科技已达成协议,自愿接受本服务条款的所有内容。如果您不同意接受本协议的全部或部分条件和条款,请您不要通过网页、App应用程序、小程序或任何其他载体访问或使用《艺愿星》。
2、《艺愿星》提供艺考志愿填报信息服务,旨在提供信息供用户填报志愿时参考,未满18周岁的限制民事行为能力人使用《艺愿星》的服务将被视作与其年龄、智力相适应的民事活动,若对此不确定请停止使用《艺愿星》的服务。
3、在您签署本协议之后,本协议可能因国家政策、产品以及履行本协议的环境发生变化,或《艺愿星》业务经营的发展及相关政策的变更而多次进行修改。用户应经常留意上述提示并阅读修改的内容。修改后的协议发布在本网站上即为生效,若您对修改后的协议有异议的,请立即停止登录账户及停止使用《艺愿星》产品和服务,若您登录或继续使用,将视为对修改后的协议予以认可。
二、用户服务条款
1、你在登录账户及使用《艺愿星》产品和服务时,于任一通道注册并接受本协议的具有同等效力。
2、《艺愿星》帐号及其中含有的、输入的或生成的全部数据、信息、上传内容的所有权及知识产权均属于伯函科技所有。用户注册的账号仅限于注册用户本人使用,禁止赠与、借用、租用、转让或售卖。
3、用户应保证注册《艺愿星》帐号时填写的信息是真实有效的,任何非法、不真实、不准确的用户信息所产生的责任由用户自行承担。因注册信息不真实而引起的相关问题及后果,《艺愿星》不承担任何责任。
4、《艺愿星》产品及服务包括网站、网页应用、软件以及内涵的文字、图片、色彩、图表、视频、音频、版面设计和编排、数据或数据分析结论等,所有这些内容受版权、商标权、和其它知识产权及所有权法律的保护。本协议的签署不代表任何上述知识产权的授权,亦不包含上述权利的转让。用户只能在《艺愿星》授权下才能使用这些内容,而不能擅自复制、修改、编撰这些内容、或创造与内容有关的衍生产品。
5、因为用户填写的信息将会对《艺愿星》产品和服务的计算和分析结果带来一定影响,用户应承诺提供信息和数据的真实性,并符合及时、详尽、真实、准确的要求。
6、《艺愿星》可能修改、暂停或终止任何产品和服务,或会通过收费或其他有偿方式设置使用权限,亦可能会单方自行定价或自行更改或修改价格。在法律允许的范围内,这些更改在《艺愿星》进行公告后生效。
7、用户的账户或行为如有可能违反了本协议或法律,《艺愿星》将保留限制、暂停或终止你帐户的权利。
三、用户使用规则:
特别提示用户,使用互联网必须遵守国家有关的政策和法律,包括刑法、国家安全法、保密法、计算机信息系统安全保护条例等,保护国家利益,保护国家安全,对于违法使用互联网络而引起的一切责任,由用户负全部责任。
1、用户不得使用《艺愿星》发送或传播敏感信息和违反国家法律制度的信息,包括但不限于下列信息:
(a)反对宪法所确定的基本原则的;(b)危害国家安全,泄露国家秘密,颠覆国家政权,破坏国家统一的;(c)损害国家荣誉和利益的;(d)煽动民族仇恨、民族歧视,破坏民族团结的;(e)破坏国家宗教政策,宣扬邪教和封建迷信的;(f)散布谣言,扰乱社会秩序,破坏社会稳定的(g)散布淫秽、色情、赌博、暴力、凶杀、恐怖或者教唆犯罪的;(h)侮辱或者诽谤他人,侵害他人合法权益的;(i)含有法律、行政法规禁止的其他内容的
2、用户在使用《艺愿星》服务过程中,必须遵循以下原则:
(a)遵守中国有关的法律和法规;(b)不得为任何非法目的而使用网络服务系统;(c)遵守所有与网络服务有关的网络协议、规定和程序;(d)不得利用《艺愿星》服务系统进行任何可能对互联网的正常运转造成不利影响的行为;(e)不得利用《艺愿星》服务系统传输任何骚扰性的、中伤他人的、辱骂性的、恐吓性的、庸俗淫秽的或其他任何非法的信息资料;(f)不得利用《艺愿星》服务系统进行任何不利于伯函科技的行为。
3、未经授权收集、复制、使用、传播、出租、租借、交易、销售及承诺销售《艺愿星》产品和服务上的内容、信息或数据,《艺愿星》可追究其法律责任。
4、禁止任何通过逆向工程、反编译、反汇编、破译或试图得出《艺愿星》产品及服务或任何相关技术的源码的全部或任何部分。
5、禁止使用人工或自动软件、设备、脚本机器人程序、其他方式或程序访问、“抓取”、“爬取”或“挖掘”《艺愿星》产品及服务或其他相关数据或信息。
6、用户一旦注册成功,便成为《艺愿星》的用户,将得到一个密码和帐号。用户有义务采取合理措施维护其密码和帐号的安全。 用户对利用该密码和帐号所进行的一切活动负全部责任;由该等活动所导致的任何损失或损害均由用户承担责任。
四、《艺愿星》声明
1、《艺愿星》所展示、公布、使用的数据均来源于各省教育考试院和高校官方公布的信息,提供的信息仅供您参考,请以各高校 或各省教育考试院 正式公布数据为准。
2、《艺愿星》不保证所推荐的志愿填报 方案 必然能够导致用户得到录取,对用户或计算结果提供的资料、数据及内容也不作其他任何形式的担保, 不论是明确的或隐含的,包括所有有关信息真实性、适当性、适于某一特定用途、所有权和非侵权性的默示担保和条件,亦不保证《艺愿星》产品和服务不受阻挠或不出错误、不保证错误一定能得到纠正,对任何因用户不正当或非法使用服务产生的直接、间接、偶然、特殊及后续的损害,亦不承担任何责任。
3、《艺愿星》所提供的VIP会员服务有效期为用户开通VIP服务成功之日起至用户所选高考年份的8月31日止,VIP会员服务有效期截止时,所有VIP相关权限将无法享用(包括“智能填报、招生计划、历年专业分数线、一分一段、”)
4、使用《艺愿星》产品及服务必须遵守国家有关法律和政策等,维护国家利益,保护国家安全,并遵守本条款,对于用户违法或违反本协议的使用(包括但不限于言论发表、传送等)而引起的一切责任,由用户负全部责任。
5、《艺愿星》产品及服务同大多数互联网产品一样,易受到各种安全问题的困扰,包括但不限于:
1)透露详细个人资料,被不法分子利用,造成现实生活中的骚扰。2)哄骗、破译密码。3)下载安装的其它软件中含有“特洛伊木马”等病毒,威胁到个人计算机上信息和数据的安全,继而威胁对本服务的使用。对于发生上述情况的,用户应当自行承担责任。
6、《艺愿星》为了服务整体运营的需要,有权在公告通知后修改或中断、中止或终止服务,而无须向第三方负责或承担任何赔偿责任。
7、《艺愿星》亦有权根据本协议及相关法律规定对用户账户进行管理,包括但不限于隐藏、删除用户上载的内容、暂时或永久地关闭账户等,同时保留依法追究当事人法律责任的权利。
8、因互联网技术的不稳定性,可能导致政府政策管制、病毒入侵、黑客攻击、服务器系统崩溃或者其它现今技术无法解决的风险发生可能导致《艺愿星》产品及服务中断或帐号损失,《艺愿星》无需就此向用户负责或承担任何赔偿责任。
五、其他
1、用户确认已完全明了上述条款,自愿承担各自的义务与责任。
2、本协议受中华人民共和国法律管辖。如本协议任何条款与任何强制性法律有冲突,该条款服从法律的规定。
3、因履行本协议产生的争议,各方应友好协商解决。协商不成的,任何一方均应当向伯函科技所在地有管辖权的人民法院提起诉讼。
4、点击页面的"同意"按钮即视为您完全接受本协议,在点击之前请您再次确认已知悉并完全理解本协议的全部内容。
资讯详情
最新消息
省教育考试院定于6月12日至13日
进行2025年普通高校招生
网上填报志愿再次模拟演练
赶紧来看看
为做好2025年普通高招网上填报志愿工作,便于考生进一步熟悉网上填报志愿系统,熟练掌握网上填报志愿流程,河南省教育考试院定于6月12日至13日进行2025年普通高校招生网上填报志愿再次模拟演练。现将有关事项通知如下:
一、演练范围
参加网上填报志愿再次模拟演练考生范围为所有参加2025年普通高校招生统一考试的考生,对口、专升本考生及已被高职单招录取的普通类考生不参加本次模拟演练。
二、演练批次
本次模拟演练的批次为普通本科批、艺术本科批、体育本科批。
三、演练安排
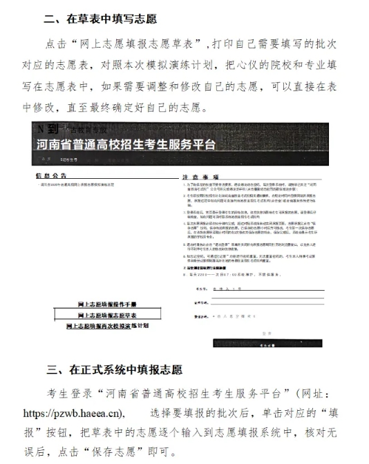
1.6月10日至11日,省考试院进行网上填报志愿再次模拟演练环境准备,在此期间河南省普通高校招生考生服务平台 (https://pzwb.haeea.cn)暂不提供服务。
2.6月12日9时至13日17时,考生登录河南省普通高校招生考生服务平台进行网上填报志愿再次模拟演练,志愿填报具体流程见附件。
3.所有考生应在规定时间内参加网上填报志愿模拟演练。学校要重点加强考生个人信息保护专项宣传教育,重点提醒考生妥善保管个人相关信息及密码,确保考生个人信息安全, 防止个人信息泄露导致志愿被篡改的情况发生。要积极指导鼓励考生关注河南省教育考试院微信公众号并绑定考生号,确保考生个人信息安全性。考生如丢失密码,可通过河南省普通高校招生考生服务平台的“忘记密码”功能进行登录密码重置,考生填报 志愿结束后,应使用“退出系统”功能退出网上填报志愿系统。
4.本次模拟演练所使用的有关高校招生计划、合格成绩信息等数据均为模拟数据,仅用于本次演练,与正式填报志愿无关。各地应向考生说明情况,避免误解。
附件:河南省2025年普通高招网上填报志愿再次模拟演练流程


