资讯详情
根据《教育部关于进一步加强和改进普通高等学校艺术类专业考试招生工作的指导意见》(教学〔2021〕3号)和《自治区招生工作委员会办公室关于印发〈宁夏回族自治区进一步加强和改进普通高等学校艺术类专业考试招生工作实施方案(试行)〉的通知》(宁招委办〔2023〕4号)精神,现就做好我区2024年普通高等学校艺术类专业考试招生工作通知如下:
一 艺术类考生报名
(一)报考普通高校艺术类专业的考生须在我区参加艺术考试报名。符合我区普通高等学校本年度招生报考条件且具有一定艺术专长者均可报考,报考普通高校文史、理工类考生,可兼报艺术类专业科类。
(二)艺术类专业分为音乐类、舞蹈类、表(导)演类、播音与主持类、美术与设计类、书法类、戏曲类7个科类。考生报名时参照《普通高等学校艺术类本科招生专业与省级统考科类对应关系一览表》,选择本人报考的艺术类专业科类,不得跨类别兼报。报考音乐类的考生,可兼报音乐表演和音乐教育方向,报考表(导)演类的考生,可兼报戏剧影视表演、服装表演、戏剧影视导演方向。
戏曲类的考试内容及考试形式按教育部有关规定执行,其他6个科类的省级统考由我区统一组织实施,其中表(导)演类采取与其他省份联合组织的方式实施。
(三)报考普通高校艺术类专业校考(以下简称“高校校考”)的考生须参加我区省级统考,并取得专业考试合格证,方具备参加高校校考报考资格。
(四)省级统考报名与普通高考报名同时进行,时间为2023年11月1日至5日,逾期不予补报。
(五)在2024年普通高考报名网上填报时,须填写兼报艺术,并填写艺术类专业科类。2023年11月27日后,考生登录宁夏教育考试院普通高校招生报名系统,打印本人省级统考准考证。
所有艺术类考生报名时,需缴纳报名考试费,收费标准以最新批复为准。
(六)各县(市、区)教育考试中心于2023年11月13日前,完成兼报艺术类专业考生的信息确认和缴费工作。
二 艺术类专业考试
艺术类专业考试分省级统考和高校校考。
(一)省级统考
1.考试内容。
全区采取统一命题、统一考试、统一评卷的形式,各科类省级统考的科目、分值、考试内容、考试要求、考查范围以《自治区招生工作委员会办公室关于印发〈宁夏回族自治区进一步加强和改进普通高等学校艺术类专业考试招生工作实施方案(试行)〉的通知》(宁招委办〔2023〕4号)中的附件1(《宁夏回族自治区普通高等学校艺术类专业省级统一考试说明(试行)》)为准。
2.考试形式。
舞蹈类全部科目实行考生现场考试,评委现场独立打分;播音与主持类全部科目和音乐类视唱、声乐、器乐科目实行“考评分离”,考生现场录音录像,考后统一组织评分;书法类全部科目和音乐类乐理、听写科目采用笔试形式,全区统一组织实施;美术与设计类全部科目采用笔试形式,由地市级教育考试中心组织,统一网上评卷;表(导)演类的考试形式另行通知。
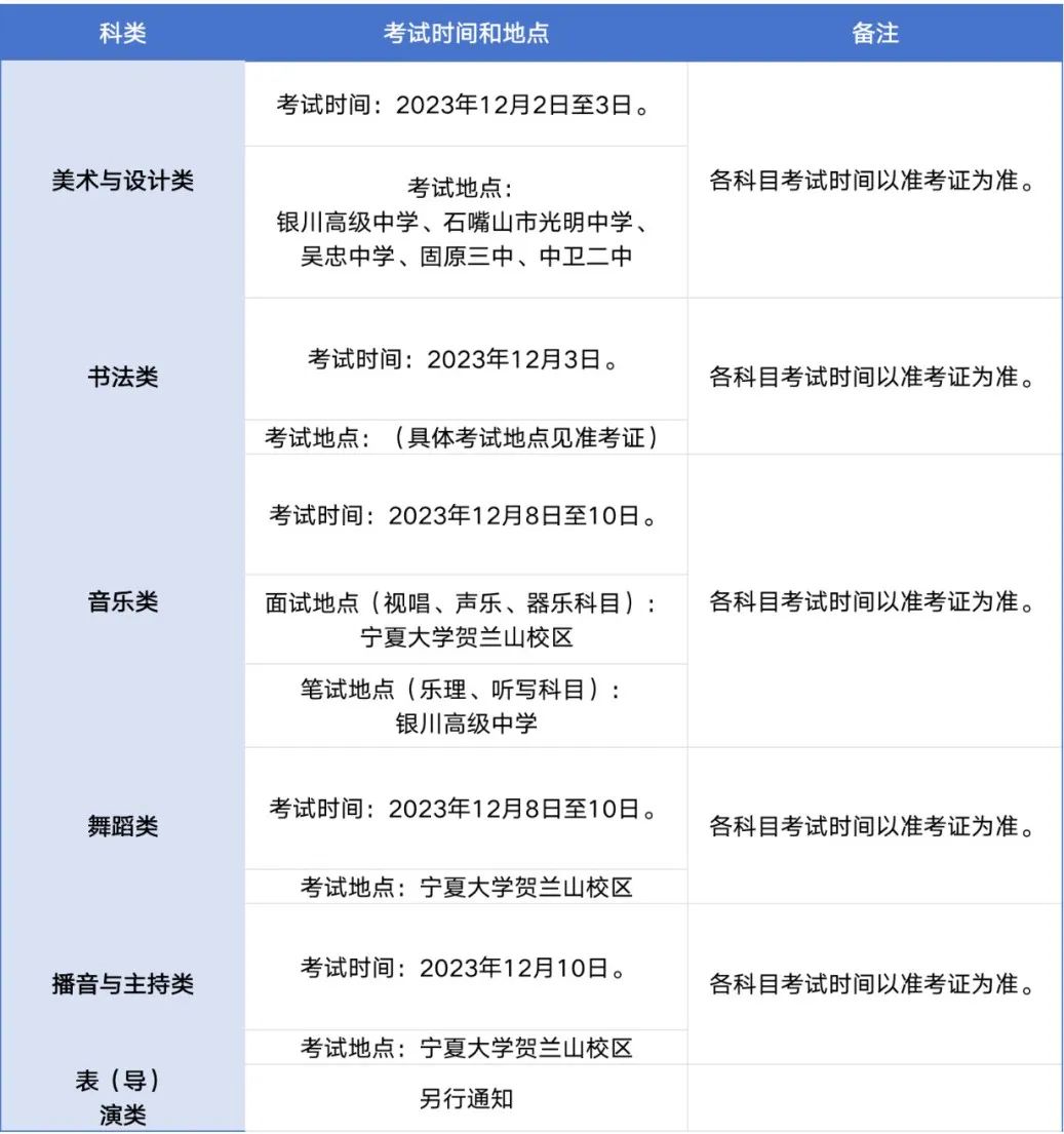
3.考试时间与地点。

4.考试相关要求。
考生须持本人有效身份证件和准考证接受安检,身份验证通过后方可参加考试。严禁将手机等违规物品带入考点。
考生必须严格按照准考证上的时间安排、考试分组及要求进入考点备考,根据考试系统随机编排参加考试。考生不按时到达考点备考、不按照考试系统编排参加考试的,视为缺考,不再安排考试,责任自负。
各县(市、区)教育考试中心负责组织考生报名、核对考生报名信息、指导考生打印准考证。
5.成绩公布。
我区省级统考成绩、省级统考合格分数线将于2023年12月底在宁夏教育考试院网站公布,同时公布省级统考成绩一分段表。考生本人登录宁夏教育考试院普通高校招生报名系统,自行打印省级统考合格证。
(二)高校校考
1.2024年起,不再跨省设置校考考点,所有高校校考工作均在学校所在地组织。凡报考高校校考的考生,持我区省级统考合格证,按照所报高校有关要求参加考试。
2.省级统考已涵盖的专业,在宁招生的高校原则上直接使用省级统考成绩作为考生的专业考试成绩。少数专业特色鲜明、人才培养质量较高的艺术院校,对考生艺术天赋、专业技能或基本功有较高要求的高水平艺术类专业,可按程序向教育部申请在省级统考基础上组织校考。组织校考的高校要结合人才培养定位,加强与省级统考的衔接,科学合理确定校考形式。要积极采取线上考试或使用省级统考成绩进行初选等方式,严格控制现场校考人数,原则上不超过相关专业计划的6至8倍。
3.在我区招收艺术类专业的招生院校,应在高考艺术类信息交互系统及时报送合格考生信息。对因招生院校报送的数据不及时、内容不准确以及数据结构不规范等影响考生投档或录取的,遗留问题由招生院校负责。
三 艺术类计划编制
经教育部批准的部分独立设置的本科艺术院校(含部分艺术类本科专业参照执行的少数高校)的艺术类本科专业,可继续试点不编制分省分专业招生计划(以下简称来源计划)。除上述高校及相关专业以外的高校艺术类本科专业及所有高职(专科)院校艺术类专业,均须按照艺术文、艺术理分别编制来源计划,并明确各专业所属艺术类别(音乐类、舞蹈类、表〈导〉演类、播音与主持类、美术与设计类、书法类、戏曲类7个科类中的一类,音乐类须明确音乐表演和音乐教育2个方向,表〈导〉演类须明确戏剧影视表演方向、服装表演方向、戏剧影视导演方向3个方向)。未经教育部批准的艺术类专业,不得编制招生来源计划。
四 艺术类划线
(一)文化课分数线。 根据教育部有关文件规定,分别按艺术文、艺术理划定本、专科文化课录取控制分数线。
(二)省级统考成绩合格线。 根据考生成绩和招生计划,按一定比例划定各科类省级统考合格线。
五 批次及志愿设置
艺术类专业招生分本科艺术类A段、本科艺术类B段和高职(专科)院校艺术类专业三个批次。
(一)本科艺术类A段。 包括独立设置的艺术院校、经教育部批准参照独立设置艺术院校管理的普通高校和教育部批准组织艺术校考的普通高校或专业。实行顺序志愿投档录取模式,设置1个院校志愿、6个专业志愿和1个专业调剂志愿。
(二)本科艺术类B段。 包括除艺术类A段以外的其他院校艺术类本科专业。实行平行志愿投档录取模式,按艺术类专业科类投档,每个专业科类设置8个平行的院校志愿,每个院校志愿设置6个专业志愿和1个专业调剂志愿。
(三)高职(专科)院校艺术类专业。 包括所有招生院校的艺术类高职(专科)专业。实行平行志愿投档录取模式,按艺术专业科类投档,每个专业科类设置6个平行的院校志愿,每个院校志愿设置6个专业志愿和1个专业调剂志愿。
实行顺序志愿投档录取模式的院校,录取结束后未完成的计划面向未被录取的合格考生征集志愿,征集志愿设置1个院校志愿;实行平行志愿投档录取模式的院校,录取结束后仍未完成的计划,面向未被录取的合格考生征集志愿,仍采用平行志愿投档录取模式,征集志愿设置原则上与原批次相同。
六 艺术类投档规则
(一)本科艺术类A段: 按照考生填报的院校志愿,将高考总分(统考成绩总分与政策性照顾分值的总和,下同)达到我区艺术专业各科类文化课录取控制分数线,且省级统考成绩合格的考生档案,全部投放给院校,由院校依据本校《招生简章》中向社会公布的录取规则择优录取。
(二)本科艺术类B段: 高考总分达到我区艺术类专业各科类文化课同批次录取控制分数线,且省级统考成绩合格,分艺术文或艺术理,遵循考生志愿,按综合分成绩排序,按专业科类分别以1:1比例投档,由院校依据本校《招生简章》中向社会公布的录取规则择优录取。音乐类、舞蹈类、表(导)演类、美术与设计类、书法类综合分成绩按高考总分占50%、省级统考成绩(按总分750分折算,下同)占50%的比例计算,播音与主持类综合分成绩按高考总分占70%、省级统考成绩占30%的比例计算,考生综合分成绩相同时,按省级统考成绩排序;省级统考成绩相同时,按高考总分、语文、外语单科成绩顺序排序。
综合分成绩满分为750分,各科类具体折算办法为:
音乐类、舞蹈类、表(导)演类、美术与设计类、书法类的综合分成绩=高考总分×50%+省级统考成绩×2.5×50%。
播音与主持类的综合分成绩=高考总分×70%+省级统考成绩×2.5×30%。
(三)高职(专科)院校艺术类专业:高考总分达到我区艺术类专业各科类文化课同批次录取控制分数线,且省级统考成绩合格,投档规则参照本科艺术类B段。
七 艺术类投档录取顺序
(一)本科艺术类A段顺序志愿投档录取;
(二)本科艺术类B段平行志愿投档录取;
(三)高职(专科)艺术类专业平行志愿投档录取。
八 违规考生处理
参加省级统考或高校校考被认定违规行为的考生,按照《中华人民共和国教育法》《国家教育考试违规处理办法》确定的程序和规定严肃处理,并将记入国家教育考试诚信档案;涉嫌犯罪的,按照《中华人民共和国刑法》《最高人民法院、最高人民检察院关于办理组织考试作弊等刑事案件适用法律若干问题的解释》等法律规定,移送司法机关追究法律责任。