资讯详情
一、报名
1.文化课报名。报考艺术类专业的考生,须在规定时间内完成文化课报名手续。文化课报名工作按照《安徽省高等学校招生委员会关于做好2023年普通高校招生考试报名工作的通知》(皖招委函〔2022〕10号)执行。
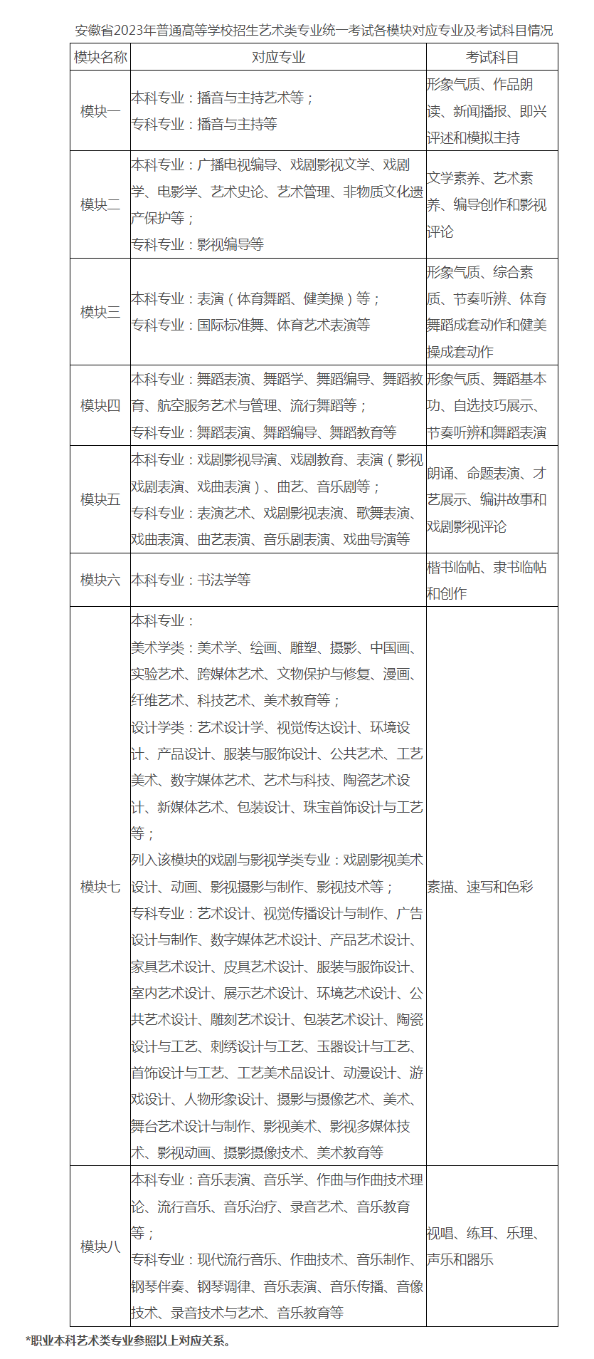
2.专业课全省统一考试(以下简称省统考)报名。省统考根据教育部颁布的艺术类招生专业目录,按照考试科目(相同或相近)共设置8个组考模块(各模块对应专业及考试科目详见附件)。艺术类考生须选择与所报专业相对应的统考模块参加专业课省统考。艺术类考生在文化课高考报名的同时,须完成专业课网上报名手续。考生可以兼报不同模块的考试,但填报高考志愿时,在艺术类统考实行平行志愿的批次,考生在每个批次只能选择报考其中一个模块的志愿。
3.专业课学校单独考试(以下简称校考)报名。报名参加省外院校艺术类专业课校考的考生,须先参加我省相关艺术类统考模块并达到省统考专业合格线。按照教育部要求,高校应在艺术类专业招生办法中明确告知考生须参加所在地省级统考的科类。艺术类考生应及时、准确了解高校艺术类专业课校考相关报名条件及专业课省统考对应合格模块等要求。省外院校艺术类专业课校考,报名时间和办法按招生院校的规定执行。
二、考试
4.文化课考试。艺术类考生须参加当年的普通高校招生全国统一考试。
5.专业课省统考。艺术类专业课省统考工作在省高等学校招生委员会、省教育厅领导下,由省教育招生考试院(以下简称省考试院)负责统一组织实施,考点高校、各市招生考试机构分别承担有关考试、评卷等任务。省考试院负责统一制定艺术专业省统考的考试说明和考试实施细则,组织有关考试命题和评分评卷等工作。承担考试、评卷等任务的院校和招生考试机构须成立相应的组织领导机构,负责按照考试实施细则组织考试及评分评卷等工作。
6.专业课校考。按照教育部进一步扩大省级统考适用高校范围的要求,在我省招收艺术类考生的高校一般应直接使用专业课省统考成绩,学校不再组织专业课校考。确有必要补充考核的艺术类本科专业,高校应面向省统考合格生源组织校考。招生院校应严格按照教育部艺术类专业考试的相关要求,科学制定考试办法、组织考试,并落实纪检监察人员全程参与、全程监督校考工作,确保公平公正。高校校考合格证发放数量应按照教育部相关规定严格控制。
三、划线
7.文化课分数线。根据教育部有关文件规定,结合我省实际情况,2023年仍按艺术(文)、艺术(理)分别划定本、专科文化课录取控制线。其中,模块一、模块二艺术类本科专业原则上不低于普通本科第二批录取控制分数线的90%;模块三、模块四、模块五艺术类本科专业原则上不低于普通本科第二批录取控制分数线的70%;模块六、模块七、模块八艺术类本科专业原则上不低于普通本科第二批录取控制分数线的75%;艺术类高职(专科)原则上不低于普通高职(专科)批次录取控制分数线的80%。
艺术类统考批次,按各模块划定的文化课录取控制线执行;艺术类校考批次,按校考专业对应我省公布的省统考模块文化课录取控制线执行。按照教育部相关要求,招生院校可对艺术学理论类、戏剧与影视学类(不含表演)、设计学类等有关本科专业提出高于我省艺术类本科文化课控制线的成绩要求。
教育部批准的部分独立设置的本科艺术院校及参照执行的本科院校(专业)的本科文化课录取控制线由各招生院校自主划定,原则上不得低于我省划定的录取控制分数线。其他院校艺术类本、专科文化课录取控制线依照我省划定的分数线执行。
考生在填报志愿前须仔细阅读所报考院校在学校官网和教育部阳光高考平台(https://gaokao.chsi.com.cn/)公布的招生章程(简章),了解院校关于文化课总分及单科成绩、专业课统考及校考成绩、身体条件、音乐主修行当、专业方向等各种要求,结合自身条件谨慎选择填报,规避退档风险。因考生本人疏漏或失误造成的后果,由考生本人承担责任。
8.专业课省统考合格线。根据考生成绩按一定比例划定专业合格线。考生成绩及合格线在省考试院网站公布,考生可上网查询。
9.省统考综合分控制线的划定。使用专业课省统考成绩录取的各批次均采用综合分投档。为维护考生利益,确保院校生源质量,在专业课成绩合格、文化成绩达线的基础上,录取投档前依据各模块的招生计划和生源情况,按一定比例分别划定各模块各批次综合分录取控制分数线。本科批原则上按计划数的120%、专科批原则上按计划数的150%划定,若生源不足则根据实际情况划定。
按照艺术专业文化成绩不同的权重要求,设定两种综合分计算公式:
(1)综合分1=专业成绩÷专业满分×300+文化成绩÷文化满分×700,适用统考模块一、二、三、六。
(2)综合分2=专业成绩÷专业满分×700+文化成绩÷文化满分×300,适用统考模块四、五、七、八。
四、录取
10.录取批次。
第一批,校考本科专业,含独立设置本科艺术院校及参照执行的部分院校(专业),被教育部、财政部、国家发展改革委列入世界一流大学和一流学科建设的高校(简称“双一流”建设高校)。经商我省同意,独立设置本科艺术院校及参照执行的部分院校可将省统考相应模块合格的考生列入校考合格范围(计划编制时须注明相应省统考合格模块要求)。
第二批,使用省统考专业成绩的本科专业。
第三批,校考本科专业,除第一批院校外的其他校考本科院校(专业)。
第四批,使用省统考专业成绩的专科专业。
第五批,使用校考专业成绩的专科专业(如无招生院校,则取消该录取批次)。
11.志愿设置。
第一批、第三批和第五批均设1个院校志愿,每所院校设1个专业志愿及专业服从志愿,其中第三批录取结束后未完成的计划面向达线合格考生征集志愿。第三批征集志愿设1个院校志愿,每所院校设1个专业志愿及专业服从志愿。第一批、第五批不设征集志愿。
第二批、第四批实行平行志愿。平行志愿录取结束后仍未完成的计划或院校追加的计划,将面向未被录取的综合分批次线上考生征集志愿。平行志愿、征集志愿均包含A、B、C、D、E、F、G、H八所院校,每所院校均设6个专业志愿及专业服从志愿。
第二批省统考模块八在平行志愿投档前单设1个院校志愿,范围为经省考试院批准,按照主、副项,声、器乐成绩等单独投档录取的院校(专业)。报考该单独投档录取志愿的考生除文化课、专业课统考合格外,还须达到该模块本科综合分控制线。单独投档录取结束后,再进行省统考模块八平行志愿投档录取。
第二批省统考模块一、二、五、七设置A段和B段。部分高校艺术类专业文化课成绩要求高于我省艺术类本科控制分数线的,可向我省提出申请,经同意后列入A段招生。B段为除A段以外的其他院校(专业)。如无院校申请A段招生,则该模块不分A、B段。
已设置A段、B段的模块实行“平行志愿”投档录取,两段均包含A、B、C、D、E、F、G、H八所院校,每所院校均设6个专业志愿及专业服从志愿,符合条件的考生可以兼报A段和B段志愿。A段平行志愿投档录取结束后,再进行B段投档录取。A段和B段均录取结束后未完成的计划,将面向未被录取的线上考生按A、B两段同期公布征集志愿计划。
12.专业课校考批次的投档规则。
(1)报考独立设置本科艺术院校及参照执行院校的本科专业且专业考试合格的考生,由省考试院将其电子档案一次性提供院校,由招生院校按有关规定和公示的招生规则确定录取,遗留问题由学校负责解释并处理。
(2)报考其他院校校考专业的考生,若其文化成绩达到相应录取控制线且专业考试合格,即可向院校提供档案。由招生院校按有关规定和公示的招生规则确定录取,遗留问题由学校负责解释并处理。
13.专业课省统考批次的投档规则。
该批次依据综合分实行平行志愿投档模式。原则上根据相应公式计算的综合分分别排序,按招生计划数的100%投档。平行志愿投档后,由招生院校按有关规定和公示的录取规则确定录取。
考生综合分相同时,按专业成绩排序,专业成绩仍相同时按文化总分(不含政策加分)排序,若仍然相同则按普通文理类单科成绩(依次为语文、外语、数学、综合)排序。
五、其他
14.按照教育部的规定,有关高校要严格执行艺术类专业招生政策,结合本校艺术类专业人才选拔和培养要求,完善招生办法。
15.艺术(文)类考生可兼报文史类,艺术(理)类考生可兼报理工类,填报文史、理工类院校志愿时间与文史、理工类考生相同,如艺术类考生放弃艺术专业志愿填报也可单报文史或理工类。文史、理工类考生不得兼报艺术类。
16.非艺术类专业不得执行艺术类专业招生办法。对于可授予艺术学学士学位的艺术教育、服装设计与工程、风景园林、文化产业管理等4个非艺术类本科专业,须编制分省分专业计划,安排在普通类专业批次录取。高校若对考生有艺术专业基础要求,须提前明确告知考生应参加的专业考试科类及录取要求(凡省级统考涵盖的专业,学校不得组织校考),高考文化课成绩要求不得低于本校非艺术类专业所在批次录取控制分数线,其中允许开展艺术类专业单独考试招生的高校,不得低于我省普通本科第二批次录取控制分数线。
17.我省艺术类专业招生录取不分文科、理科。
18.艺术类招生是普通高校招生的重要组成部分,各地、各高校要切实加强领导,精心组织实施。各级招生委员会要加强艺术教育培训机构规范治理,严厉打击培训机构组织或参与考试作弊、干扰招生考试秩序等违规违法行为。
19.对在艺术类专业考试中违规的考生及有关工作人员,将严格按照《国家教育考试违规处理办法》(教育部令第33号)和教育部有关文件规定处理;涉嫌违法的,移送司法机关,依照《中华人民共和国刑法》等追究其法律责任。
20.教育部2023年艺术类招生政策如有调整,我省将另行通知。
21.自2024年起,我省将按照《教育部关于进一步加强和改进普通高等学校艺术类专业考试招生工作的指导意见》(教学〔2021〕3号)和有关文件规定要求,严格落实教育部统一制定的高校艺术类考试招生专业目录和各专业分类考试方案,对艺术类专业课省统考分类、考试科目与分值、考试组织与形式、文化课及专业课划线、综合分计算办法等作相应调整,具体办法另行通知。
